2026年纯文科生不可以报考护理学类专业,但首选历史的考生可以报考的大学包括大理大学、滇西应用技术大学、广州中医药大学、贵阳康养职业大学、哈尔滨医科大学等。下文将展示护理学专业大学排名及录取分数线汇总,一起来了解下吧。

一、2026纯文科生可以学护理吗
答:不可以。
不过根据河北最新招生计划,整理出了"首选历史"可以报考的护理学专业大学,包括河北大学、河北工程大学、河北医科大学、河北中医药大学、河南中医药大学、黑龙江中医药大学、江西中医药大学、金华职业技术大学、辽宁中医药大学、陇东学院、南昌医学院等。

二、护理学专业大学排名(前100)
软科专业排名表显示:
根据最新排名数据,护理学专业实力最强的大学是北京大学,进入前五强的还有四川大学、复旦大学、中山大学和中南大学。
| 学校名称 | 等级 | 排名 |
|---|---|---|
| 北京大学 | A+ | 1 |
| 四川大学 | A+ | 2 |
| 复旦大学 | A+ | 3 |
| 中山大学 | A+ | 4 |
| 中南大学 | A+ | 5 |
| 北京协和医学院 | A+ | 6 |
| 福建医科大学 | A | 7 |
| 山东大学 | A | 8 |
| 上海交通大学 | A | 9 |
| 南方医科大学 | A | 10 |
| 首都医科大学 | A | 11 |
| 重庆医科大学 | A | 12 |
| 武汉大学 | A | 13 |
| 南京医科大学 | A | 14 |
| 天津医科大学 | A | 15 |
| 吉林大学 | A | 16 |
| 华中科技大学 | A | 17 |
| 南昌大学 | A | 17 |
| 南京中医药大学 | A | 19 |
| 哈尔滨医科大学 | A | 20 |
| 广州医科大学 | A | 21 |
| 浙江中医药大学 | A | 22 |
| 暨南大学 | A | 23 |
| 山西医科大学 | A | 24 |
| 西安交通大学 | A | 25 |
| 安徽医科大学 | A | 26 |
| 中国医科大学 | A | 27 |
| 河南大学 | A | 28 |
| 青岛大学 | A | 28 |
| 湖南中医药大学 | A | 30 |
| 郑州大学 | A | 31 |
| 苏州大学 | B+ | 32 |
| 温州医科大学 | B+ | 33 |
| 大连医科大学 | B+ | 34 |
| 成都中医药大学 | B+ | 35 |
| 北京中医药大学 | B+ | 36 |
| 西南医科大学 | B+ | 37 |
| 福建中医药大学 | B+ | 38 |
| 滨州医学院 | B+ | 39 |
| 遵义医科大学 | B+ | 40 |
| 兰州大学 | B+ | 41 |
| 广州中医药大学 | B+ | 42 |
| 江南大学 | B+ | 43 |
| 杭州师范大学 | B+ | 44 |
| 广东医科大学 | B+ | 45 |
| 南华大学 | B+ | 46 |
| 天津中医药大学 | B+ | 46 |
| 广西医科大学 | B+ | 48 |
| 河北医科大学 | B+ | 49 |
| 上海中医药大学 | B+ | 50 |
| 徐州医科大学 | B+ | 51 |
| 延边大学 | B+ | 51 |
| 湖南师范大学 | B+ | 53 |
| 三峡大学 | B+ | 54 |
| 南通大学 | B+ | 55 |
| 扬州大学 | B+ | 55 |
| 石河子大学 | B+ | 57 |
| 汕头大学 | B+ | 58 |
| 长江大学 | B+ | 59 |
| 大连大学 | B+ | 60 |
| 嘉兴大学 | B+ | 61 |
| 山东第一医科大学 | B+ | 62 |
| 湖北中医药大学 | B+ | 63 |
| 同济大学 | B+ | 63 |
| 云南中医药大学 | B+ | 63 |
| 电子科技大学 | B+ | 66 |
| 广西中医药大学 | B+ | 67 |
| 山东中医药大学 | B+ | 67 |
| 华北理工大学 | B+ | 69 |
| 锦州医科大学 | B+ | 70 |
| 常州大学 | B+ | 71 |
| 贵州医科大学 | B+ | 71 |
| 青海大学 | B+ | 73 |
| 宁夏医科大学 | B+ | 74 |
| 大理大学 | B+ | 75 |
| 河南中医药大学 | B+ | 75 |
| 蚌埠医科大学 | B+ | 77 |
| 湖北医药学院 | B+ | 77 |
| 陕西中医药大学 | B+ | 79 |
| 皖南医学院 | B+ | 80 |
| 河北中医药大学 | B+ | 81 |
| 内蒙古医科大学 | B+ | 81 |
| 山东第二医科大学 | B+ | 81 |
| 武汉科技大学 | B+ | 81 |
| 长春中医药大学 | B+ | 85 |
| 成都医学院 | B+ | 85 |
| 贵州中医药大学 | B+ | 85 |
| 承德医学院 | B+ | 88 |
| 沈阳医学院 | B+ | 88 |
| 山西中医药大学 | B+ | 90 |
| 河北大学 | B+ | 91 |
| 海南医科大学 | B+ | 92 |
| 安徽中医药大学 | B+ | 93 |
| 浙大城市学院 | B+ | 93 |
| 湖州师范学院 | B | 95 |
| 江苏大学 | B | 96 |
| 赣南医科大学 | B | 97 |
| 江西中医药大学 | B | 97 |
| 成都大学 | B | 99 |
| 黑龙江中医药大学 | B | 99 |
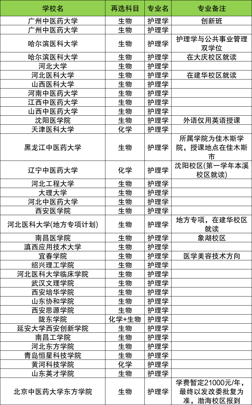
三、护理学专业录取分数线(河北省)
2025年护理学(首选科目为历史)本科录取分数线整体位于477分到587分之间,录取分数线最高的是广州中医药大学(创新班)、录取分数线最低的是北京中医药大学东方学院(学费暂定21000元/年,最终以发改委批复为准,渤海校区报到)。
分数线排名前五的护理学大学:广州中医药大学(创新班)587分、广州中医药大学581分、哈尔滨医科大学(护理学与公共事业管理双学位)579分、哈尔滨医科大学(在大庆校区就读)579分、河北大学562分。



