微电子科学与工程排名最好的大学是复旦大学,最低分数要680分以上。本文整理了微电子科学与工程专业大学录取分数线排名,包括复旦大学、西安交通大学的微电子科学与工程录取分数,来看看需要多少分数录取吧!

在软科排名中微电子科学与工程专业排名前五的大学是清华大学、北京大学、上海交通大学、复旦大学、西安交通大学。
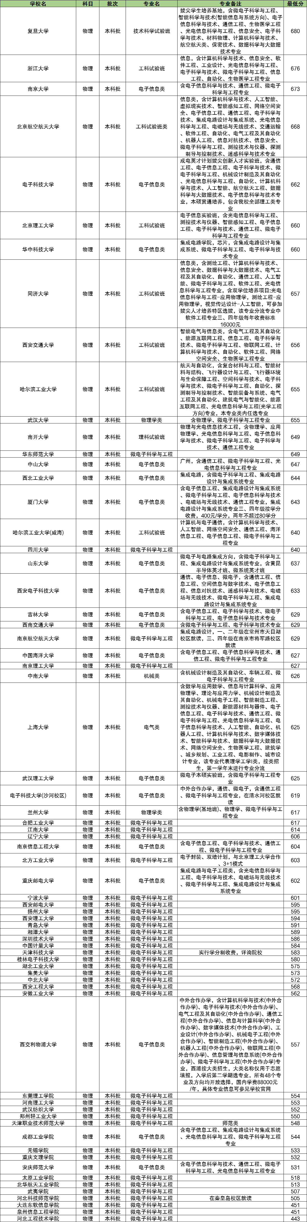
一、微电子科学与工程专业排名及分数(河北)
软科排名前五的大学在河北省招生的有复旦大学、西安交通大学。
复旦大学:技术科学试验班(拔尖学生培养基地,含微电子科学与工程、智能科学与技术(智能信息与系统方向)、电子信息科学与技术、通信工程、生物医学工程、光电信息科学与工程、信息安全、电子科学与技术、材料物理、计算机科学与技术、航空航天类、保密技术、数据科学与大数据技术专业),680分。
西安交通大学:工科试验班(智能电气与信息类,含电气工程及其自动化、能源互联网工程、信息工程、电子科学与技术、微电子科学与工程、物联网工程、计算机科学与技术、自动化、软件工程、网络空间安全、生物医学工程专业),656分。
除了软科排名外,从高考分数线高低排名来说,微电子科学与工程专业排名前十的大学有复旦大学、浙江大学、南京大学、北京航空航天大学、电子科技大学、北京理工大学、华中科技大学、同济大学、西安交通大学、哈尔滨工业大学。
下表为2023年全国大学微电子科学与工程专业在河北物理科目的最低分数排名。

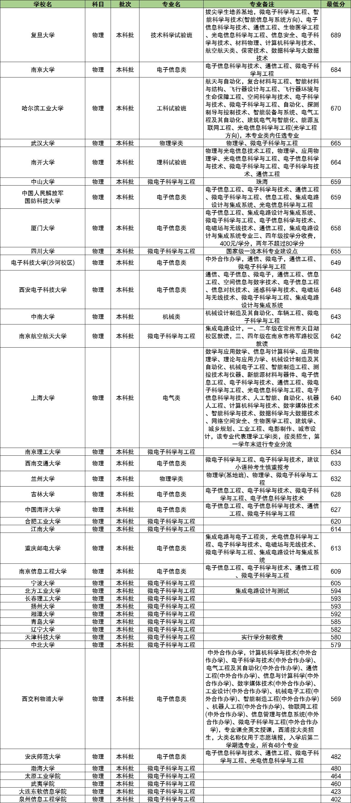
二、微电子科学与工程专业排名及分数(辽宁)
软科排名前五的大学在辽宁省招生的有复旦大学。
复旦大学:技术科学试验班(拔尖学生培养基地,微电子科学与工程、智能科学与技术(智能信息与系统方向)、电子信息科学与技术、通信工程、生物医学工程、光电信息科学与工程、信息安全、电子科学与技术、材料物理、计算机科学与技术、航空航天类、保密技术、数据科学与大数据技术),689分。
微电子科学与工程专业中分数比较低的本科院校包含泉州信息工程学院(402分)、大连东软信息学院(423分)、武夷学院(460分)、太原工业学院(464分)、渤海大学(480分)等院校,是最容易考的微电子科学与工程专业院校。
下表为2023年全国大学微电子科学与工程专业在辽宁物理科目的最低分数排名,其他地区的考生可在圆梦志愿APP查看全国大学的微电子科学与工程专业分数。



