2023重庆高三联考将在2022年11月3日开考,相信大家都非常想要知道重庆高三联考政治科目的答案及解析,小编就为大家带来2023重庆高三联考政治答案解析及试卷汇总。
2023重庆高三联考答案及试卷汇总
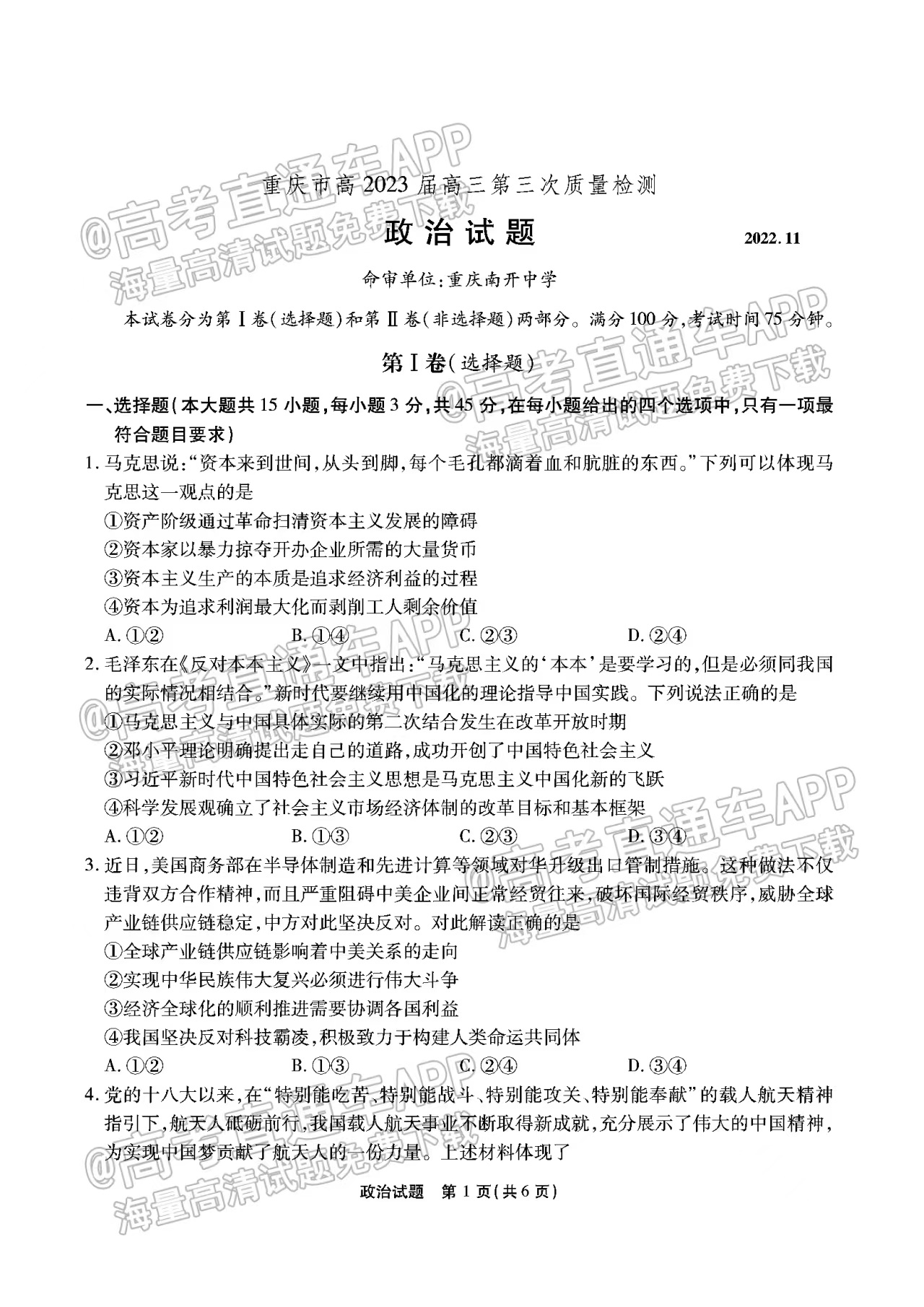
一、2023重庆高三联考政治试卷
目前2023重庆高三联考政治试卷已更新,具体试卷情况如下,如果大家想要了解更多试卷内容,可以进入高考100网进行查看,本试卷共6页,仅供参考。






二、2023重庆高三联考政治答案解析
目前2023重庆高三联考政治答案已更新,具体答案情况如下,如果大家想要了解更多试卷内容,可以进入高考100网进行查看,本答案共3页,仅供参考。


