2023届重庆高三11月调研联考于202年11月3日开考,所有科目试卷及答案,本文将第一时间更新。本期整理了重庆高三11月联考地理答案,重庆高三11月联考历史答案,重庆高三11月联考数学答案,重庆高三11月联考语文答案等,包括语数外政史地物化生等试卷和答案。
本文将公布2023届重庆高三11月调研联考地理科目试卷及参考答案,以便于估分,查漏补缺。
长风破浪会有时,直挂云帆济沧海。只有不断拼搏,坚持到底,才能获得回报。小编预祝全国考生圆梦高考,圆梦大学。
所有科目试卷及答案汇总:https://www.gk100.com/read_86868.htm
一、2023重庆高三11月调研联考地理试卷



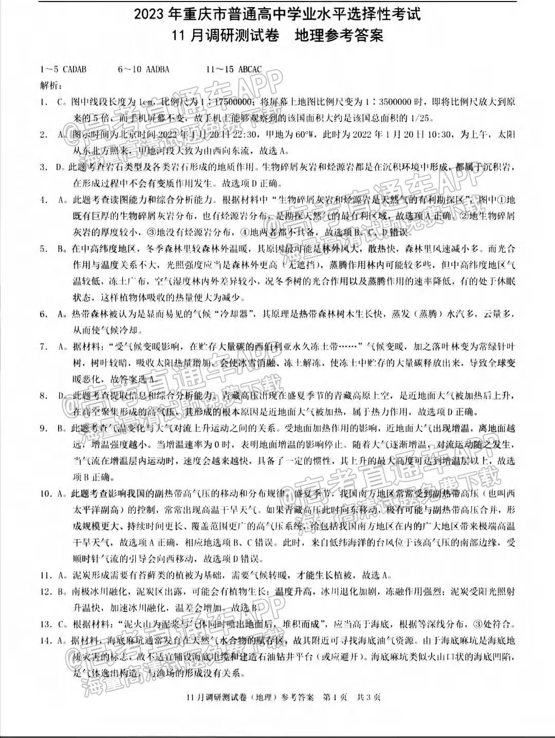
二、2023重庆高三11月调研联考地理参考答案


