2023昆明三诊一模考试三月统测于2023年3月13日开始考,本文将在考试结束后,更新2023昆明三诊一模各科答案及试卷,含202昆明三诊一模考试语文、数学、英语、文综、理综等科目试卷原题及参考答案,供大家参考。
云南各市将陆续进行高三大型模拟考试,而2023昆明三诊一模作为全市联考,参考地区包括昆明市内各高中,甚至云南其他城市也会作为参考,大家一定要重视起来!本次考试主要考试科目为语文、数学、英语、物理、化学、生物、政治、历史、地理,考试时间为2023年的3月13日开始,模拟考试可以为以后的复习打下基础,帮助同学们熟悉题型和考场,在考后还能找到自己复习的漏洞,加强学习自己没有记住的知识点。
以下为2023昆明三诊一模三月统测各科试卷及参考答案汇总:
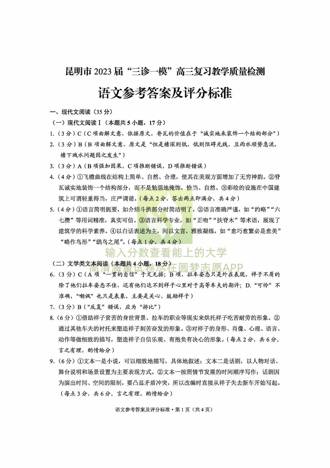
一、2023昆明三诊一模语文试卷及答案解析












二、2023昆明三诊一模数学试卷及答案解析












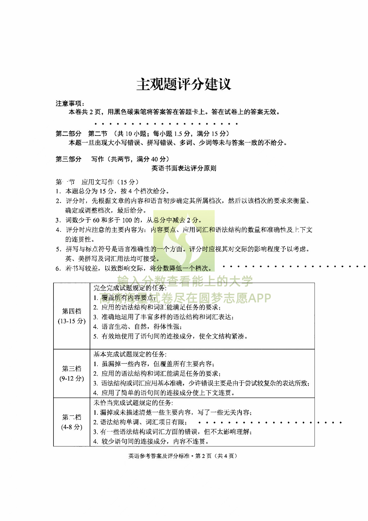
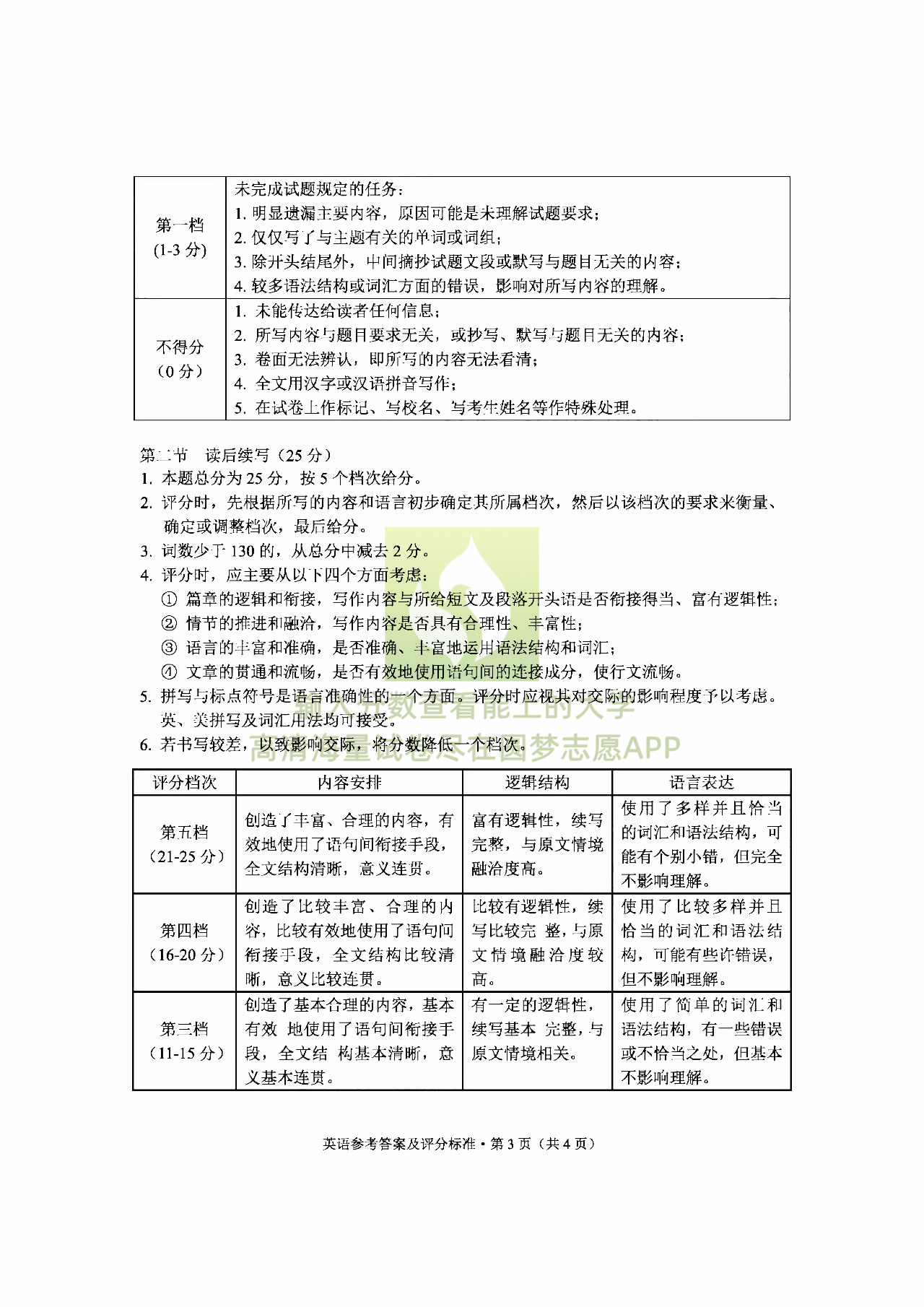
三、2023昆明三诊一模英语试卷及答案解析












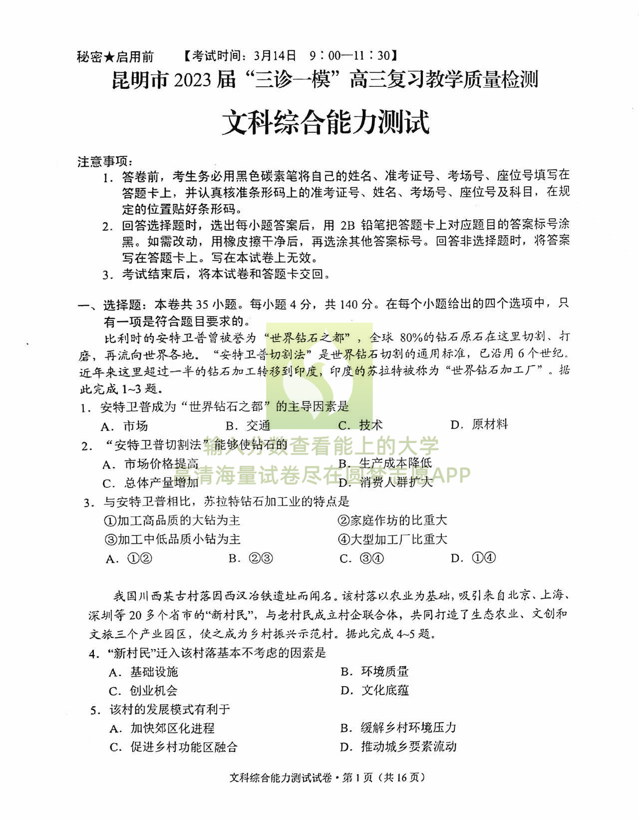
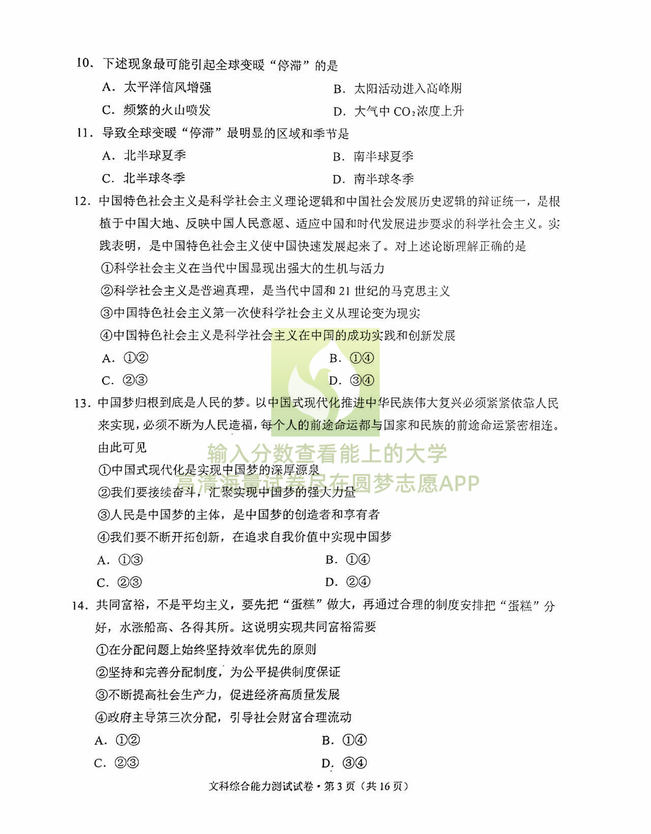
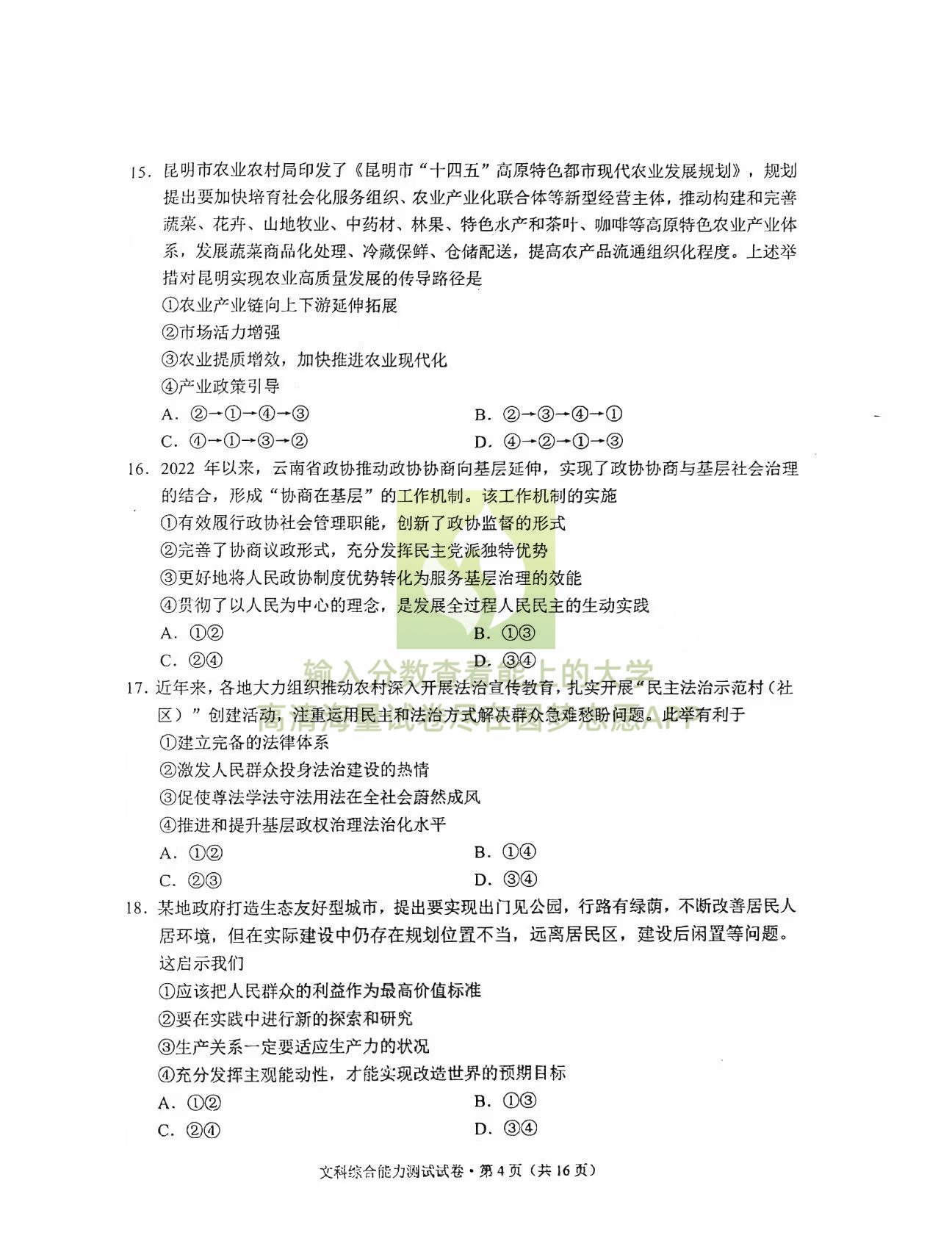
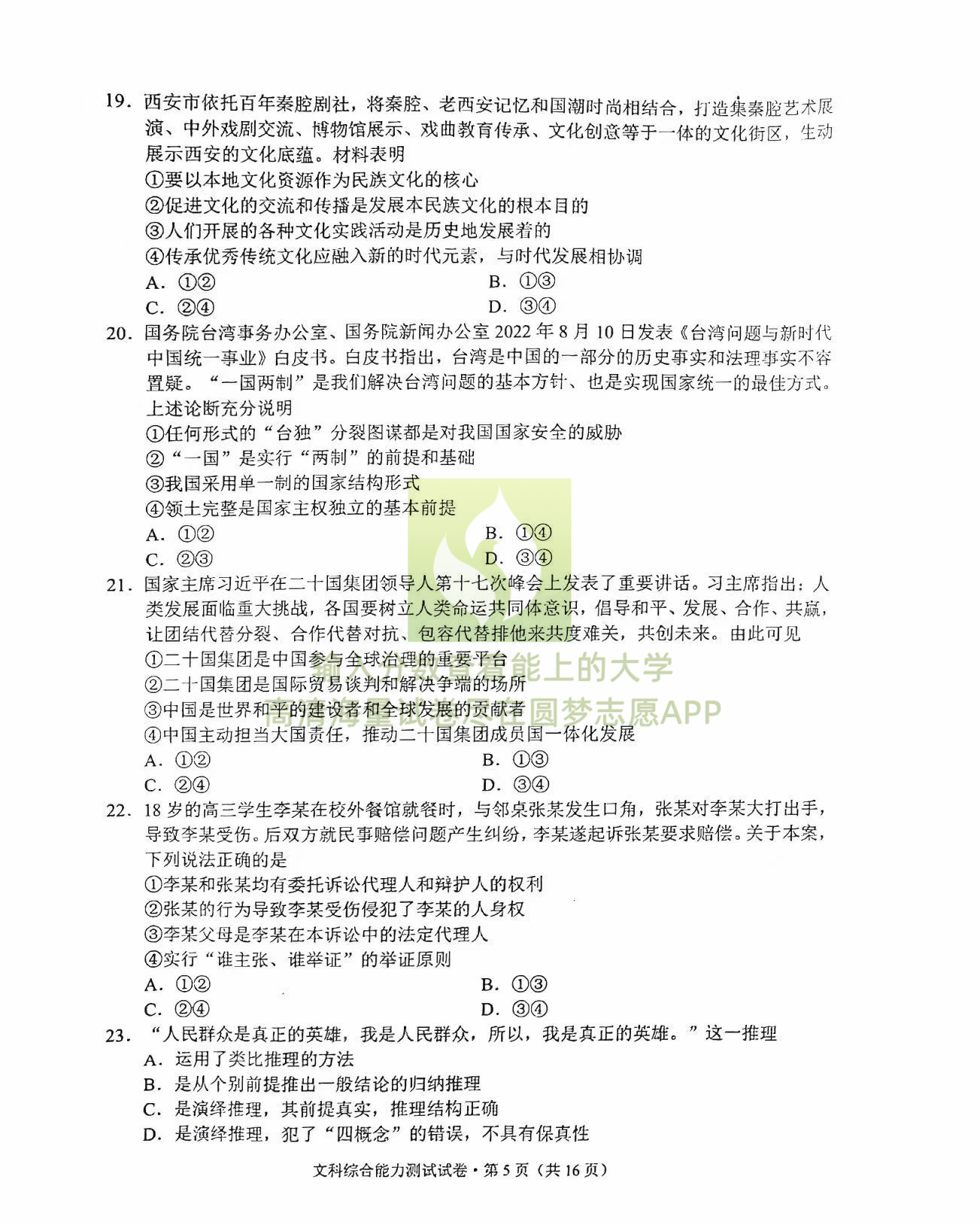
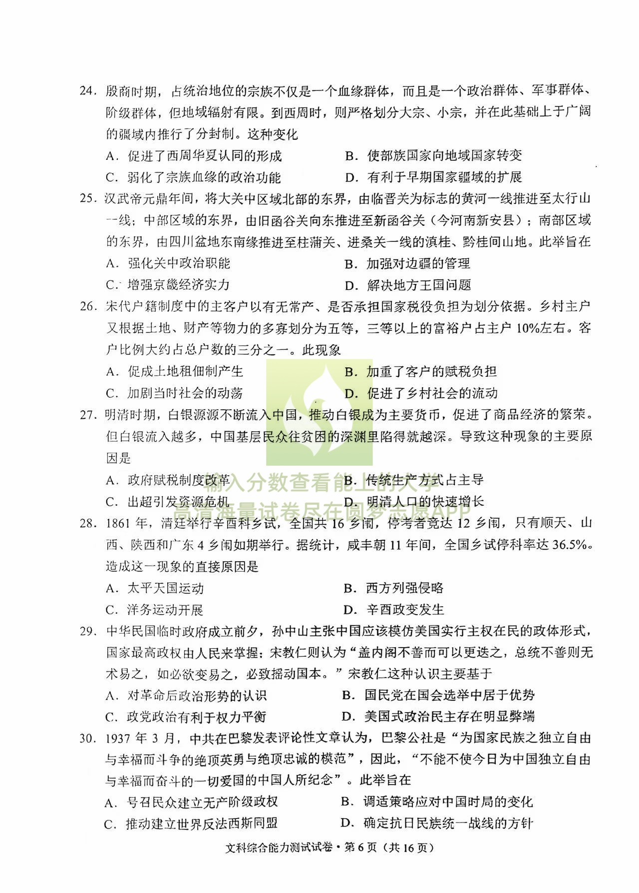
四、2023昆明三诊一模文综试卷及答案解析



















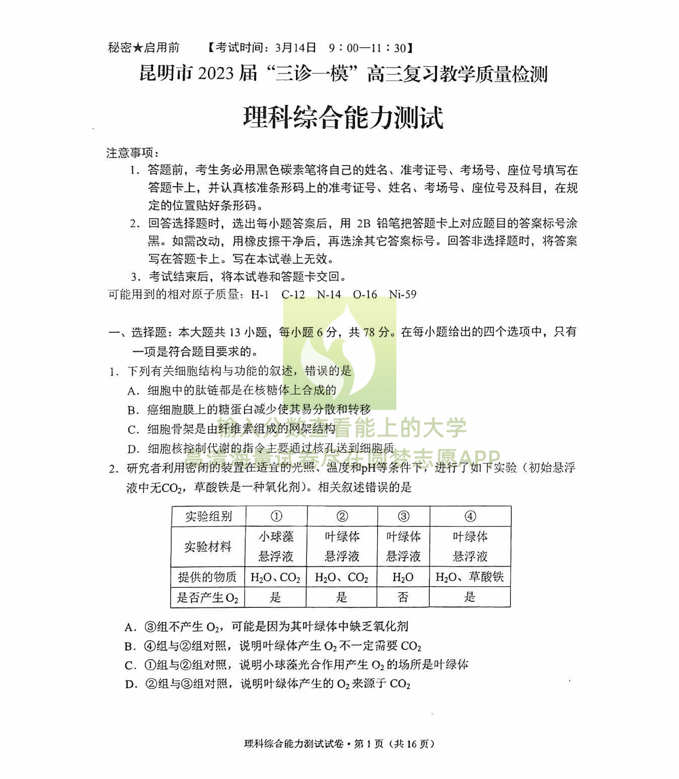
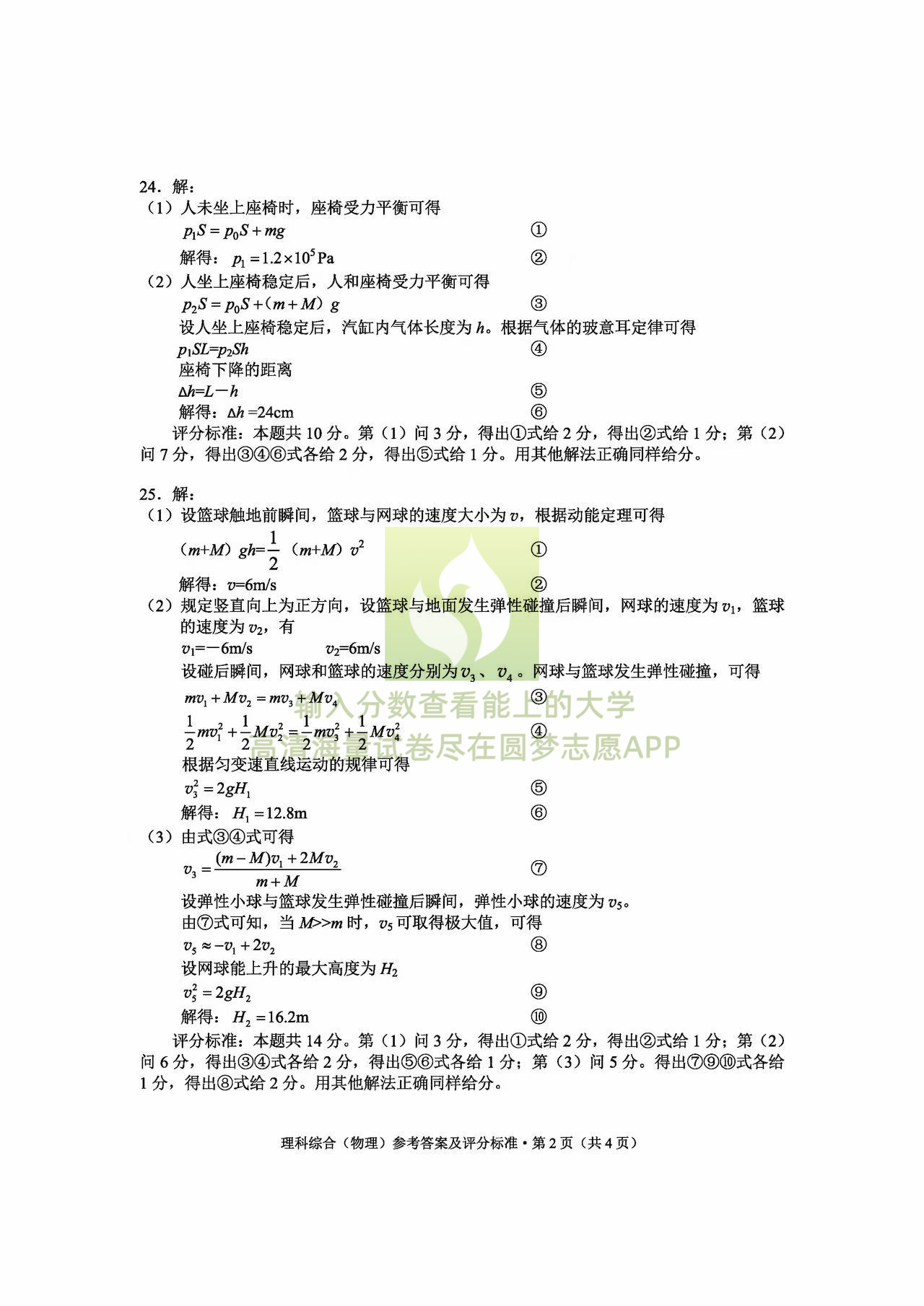
五、2023昆明三诊一模理综试卷及答案解析























同时圆梦志愿还可以通过大数据分析及云计算处理,为我们科学评估所有能上的大学以及被录取的概率,方便我们后续志愿填报选择学校参考!