3月份开始,四川各市将陆续进行高三大型模拟考试,而各地的诊断性考试作为全市联考,大家一定要重视起来!下文将为大家附上2023四川各地高三二诊考试时间,包括成都二诊、绵阳二诊、宜宾二诊、泸州二诊、南充二诊考试时间。
二诊考试一般在3月份进行,二诊的成绩往往比较接近高考成绩,大多数人会将二诊的成绩作为高考分数的参考。所以四川各地的二诊考试如成都二诊、绵阳二诊、南充二诊、九市二诊都非常的重要,下文小编为大家整理四川各地高三二诊时间供大家参考,方便大家提前做好考试准备。
2023四川高三二诊联考各科答案正在更新,高考100网免费为大家整理了四川各地高三二诊考试完整版试题解析,供文理科考生参考。
2023四川高三二诊考试试卷及参考答案汇总:https://www.gk100.com/read_1167501164.htm(点击链接查看成都二诊、宜宾二诊、南充二诊、九市二诊真题答案)
一、2023四川各地高三二诊时间
绵阳二诊考试时间:2023年1月4日
攀枝花二统考试时间:2023年1月3日
泸州二诊考试时间:2023年3月1日
南充二诊考试时间:2023年3月14日
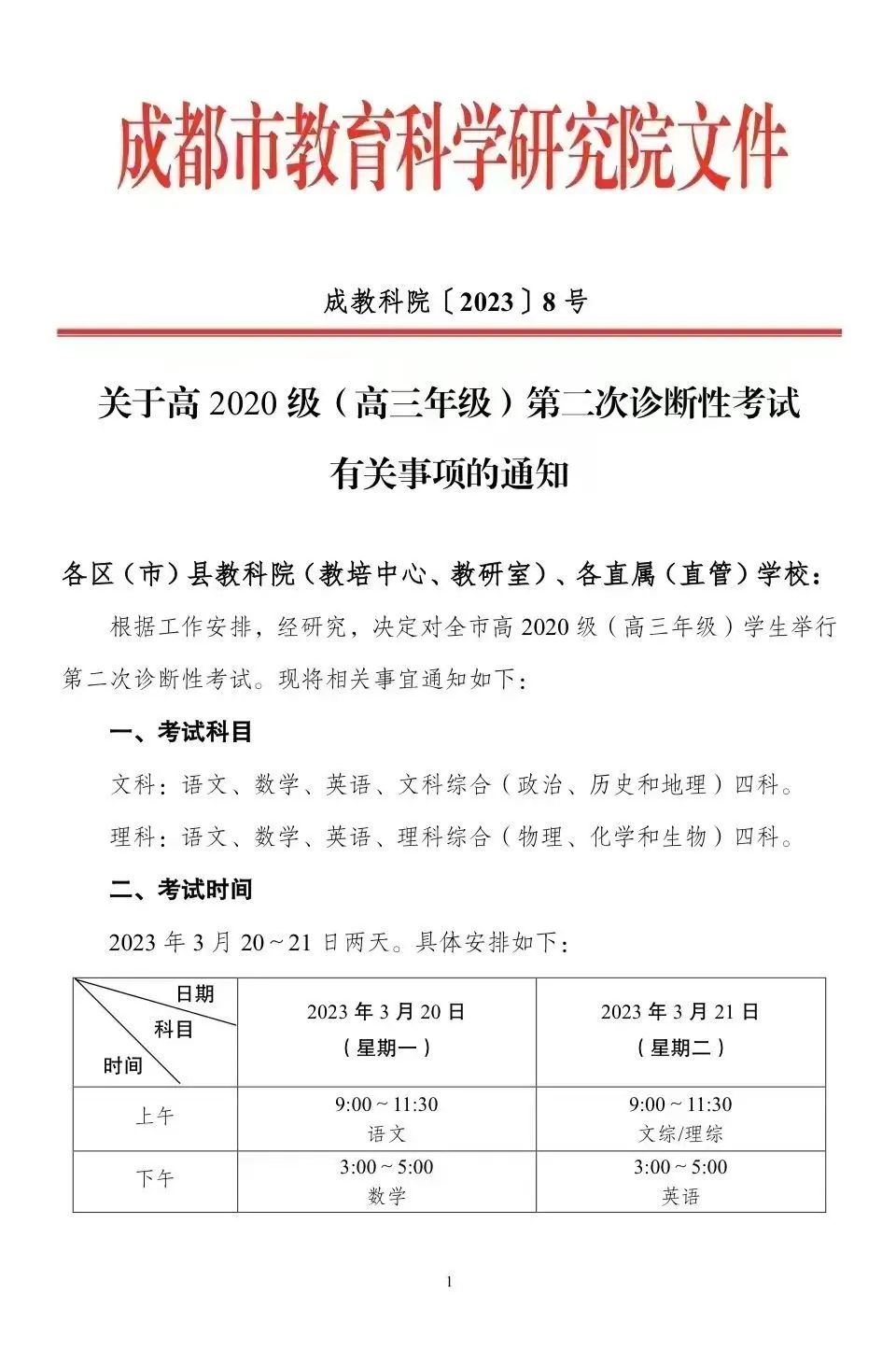
成都二诊考试时间:2023年3月20日
宜宾二诊考试时间:2023年3月22日
九市二诊考试时间(广元、遂宁、眉山、广安、雅安、内江、乐山、自贡、资阳):2023年3月25日-31日期间进行,具体时间另行通知。
2022-2023届四川各地二诊考试时间安排汇总:

二、2023年3月四川多地二诊考试时间汇总
1、绵阳二诊
2023年绵阳二诊考试时间为1月4日-5日;
2、泸州二诊
2023年泸州二诊考试时间为3月1日-2日;

3、南充二诊
2023年南充二诊考试时间为3月14日-15日;

4、成都二诊
2023年成都二诊考试时间为3月20日-21日;

5、宜宾二诊
2023年宜宾二诊考试时间为3月22日-23日;

6、九市二诊
九市二诊参加的地区有广元市、遂宁市、眉山市、广安市、雅安市、内江市、乐山市、自贡市、资阳市,每年参加的地区有变动,有一年为八市联考。2023届联考时间在3月25-31日期间举行,具体时间另行通知。