2023届安徽A10联盟高三11月段考在2022年11月11日进行,很多同学都非常想知道2023安徽A10联盟高三11月段考语文试卷及答案解析,待2023安徽A10联盟高三11月段考考完了语文,小编将第一时间为大家带来最新的2023安徽A10联盟高三11月段考语文试卷及答案详解,供大家参考。
点击查看2023安徽A10联盟高三11月段考各科答案汇总:https://www.gk100.com/read_88619.htm
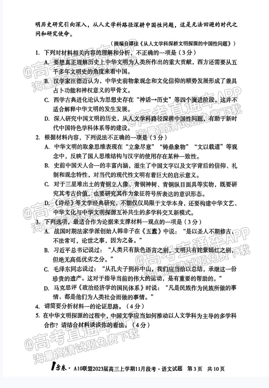
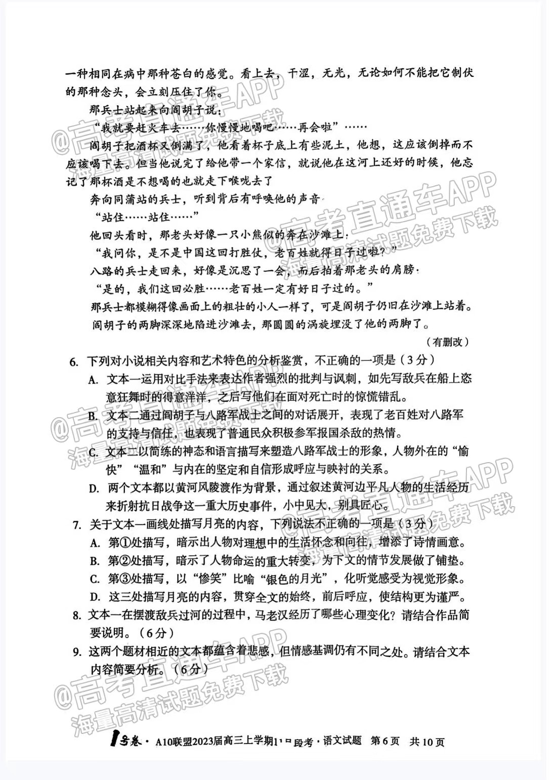
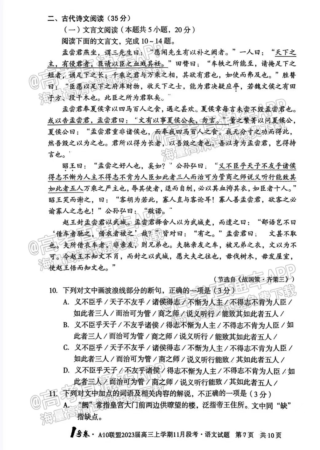
一、2023安徽A10联盟高三11月段考语文试卷









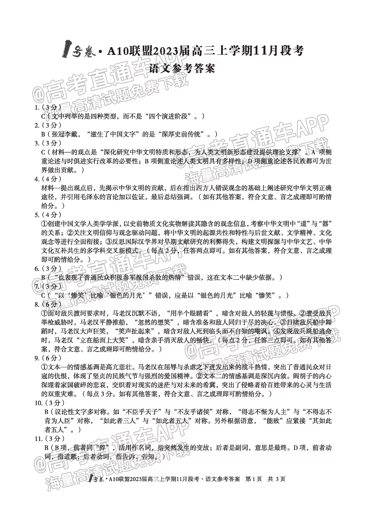
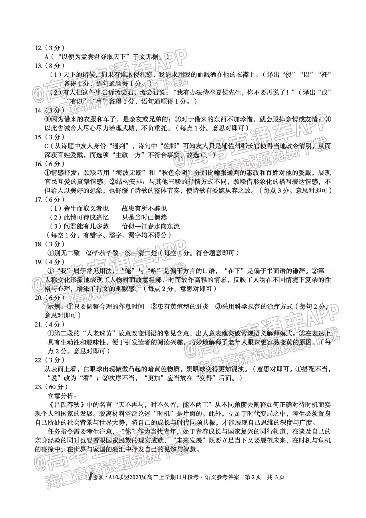
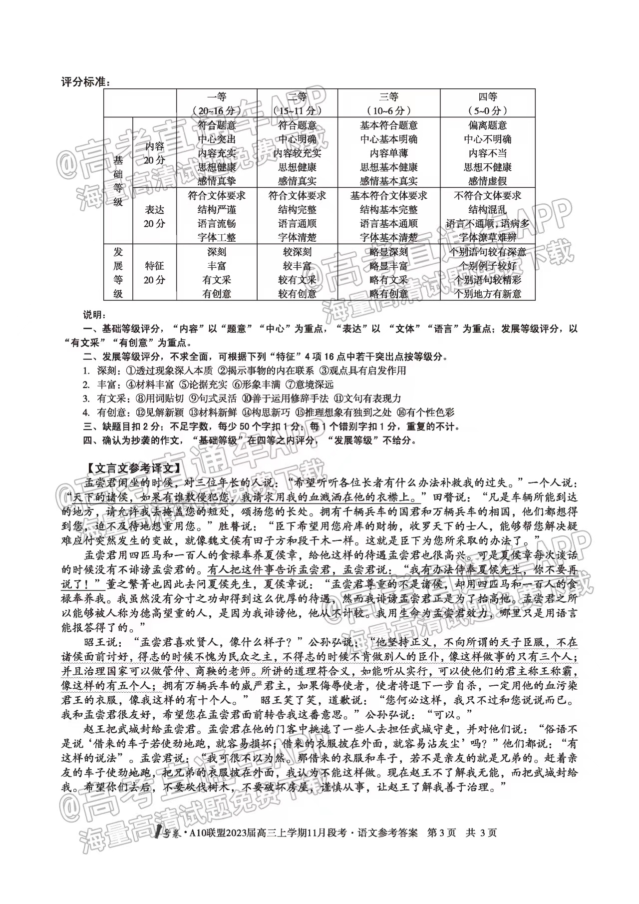
二、2023安徽A10联盟高三11月段考语文答案汇总





