2024年福建高三省质检考试时间定于3月18日-3月19日进行,考试科目为语文、数学、英语三门科目,本次考试是学生查漏补缺的途径,为下一轮的复习提供方向。
本文将在各科考试结束后第一时间更新福建高三省质检试卷真题和答案解析,帮助各位考生估分参考。

2024年福建高三省质检各科试卷及参考答案解析
2024年福建高三省质检的统考科目只有语文、数学、英语三门,其他科目则是各市自行出卷进行考试。虽然此次考试只有3门科目,但同样也是检验同学们学习成果的重要途径,将为后续个人的复习方向以及知识薄弱点提供重要信息。
2024年福建高三省质检具体科目考试时间如下:

1、福建高三省质检语文试题及答案解析
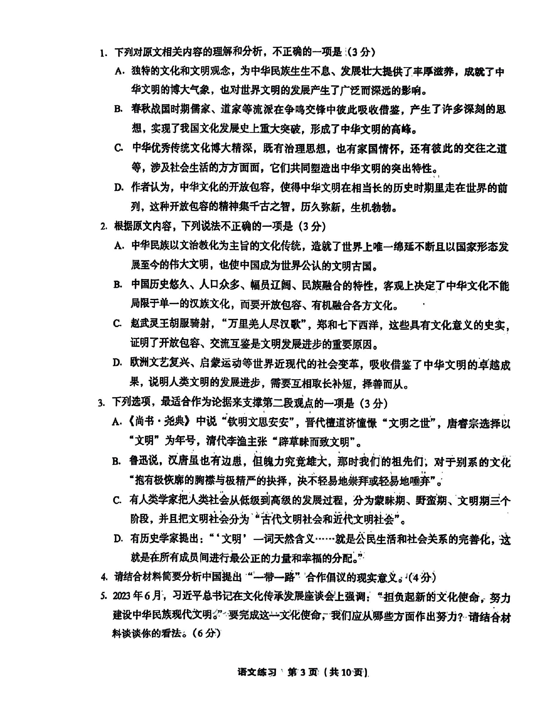
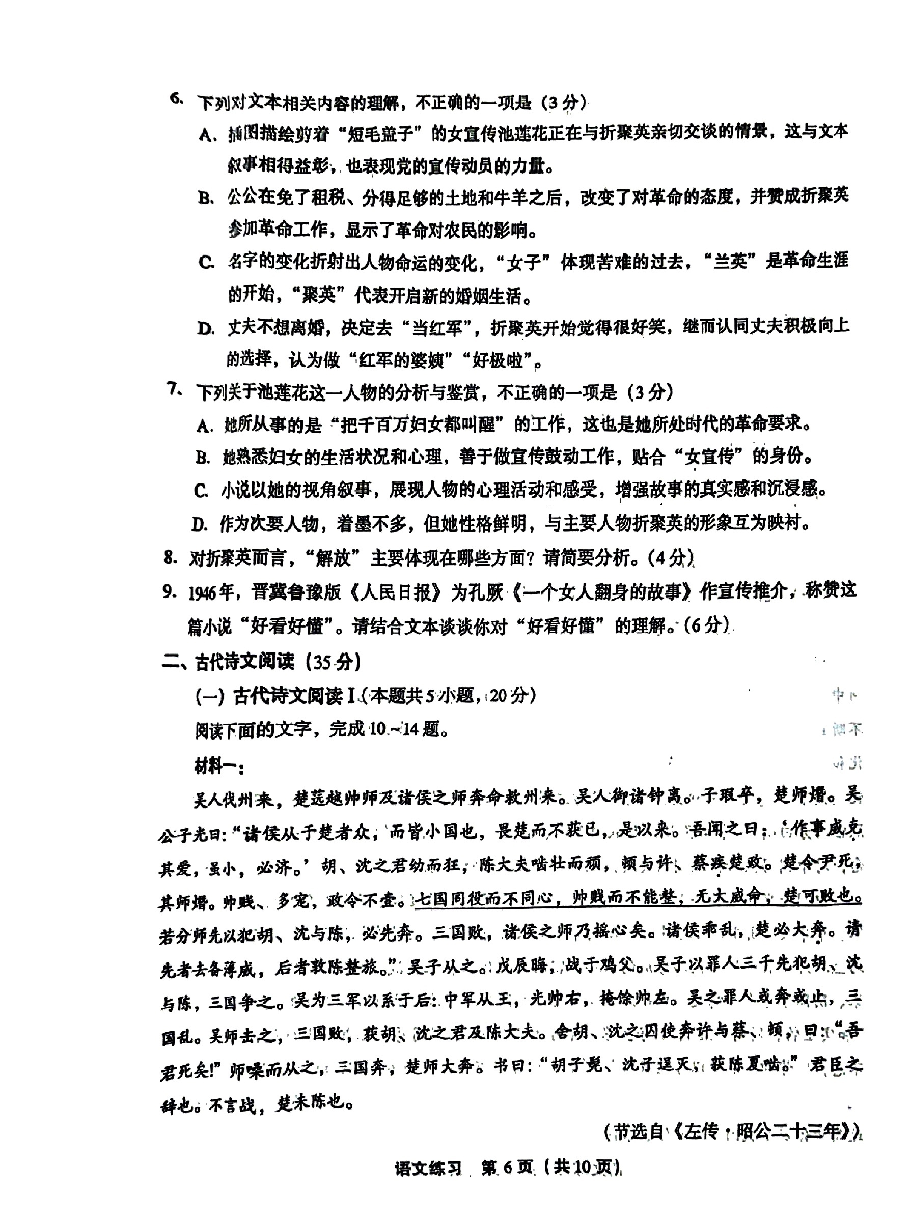
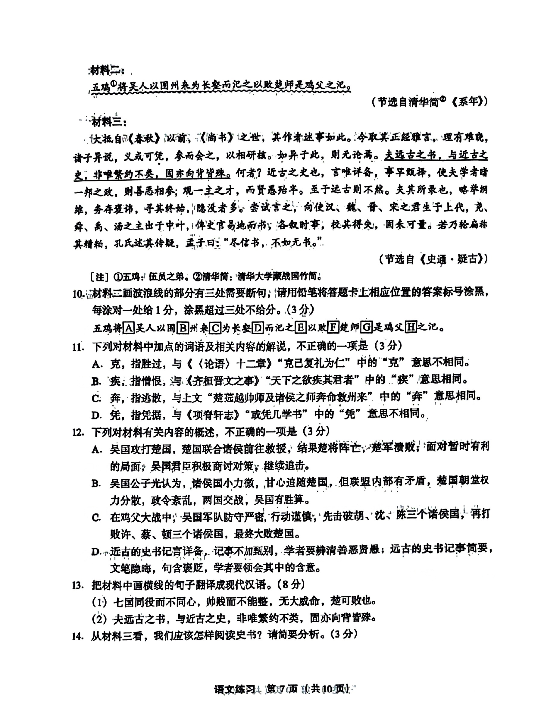
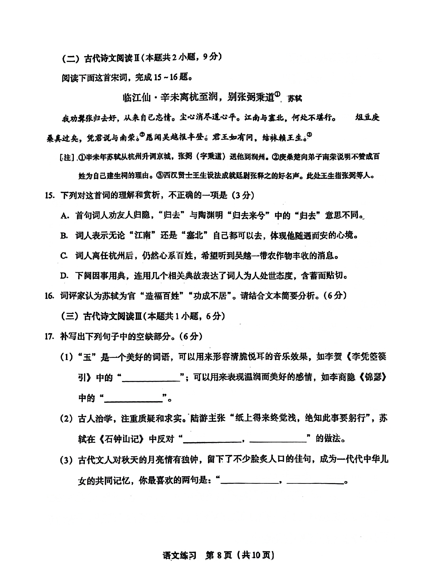
语文试卷如下:










语文答案如下:


2、福建高三省质检数学试题及答案解析
数学试卷如下:




数学答案如下:











3、福建高三省质检英语试题及答案解析
英语试卷如下:












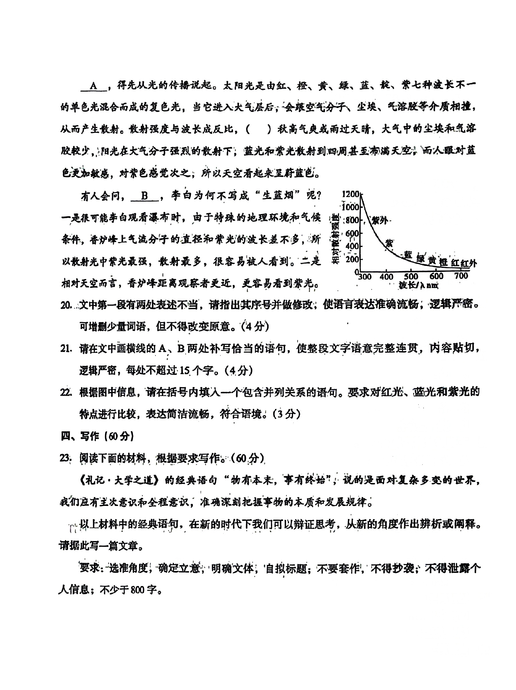
英语答案如下:


