2025山西新高考适应性考试其实就是在1月3日统一进行的八省联考,本文就只整理山西新高考适应性考试9个各科目的答案及试卷,供山西考生参考。

注:八省联考除了语数外科目外,其余6门考科目都是各省自主命题,所以不同省份物理、历史、生物、化学、政治、地理6门科目的试卷和答案都不一致,本文仅供山西考生查阅。
2025山西新高考适应考试时间:1月3日-5日
2025山西新高考适应考试科目:语文、数学、英语、物理、历史、化学、地理、政治、生物
一、2025山西新高考适应考语文试卷答案
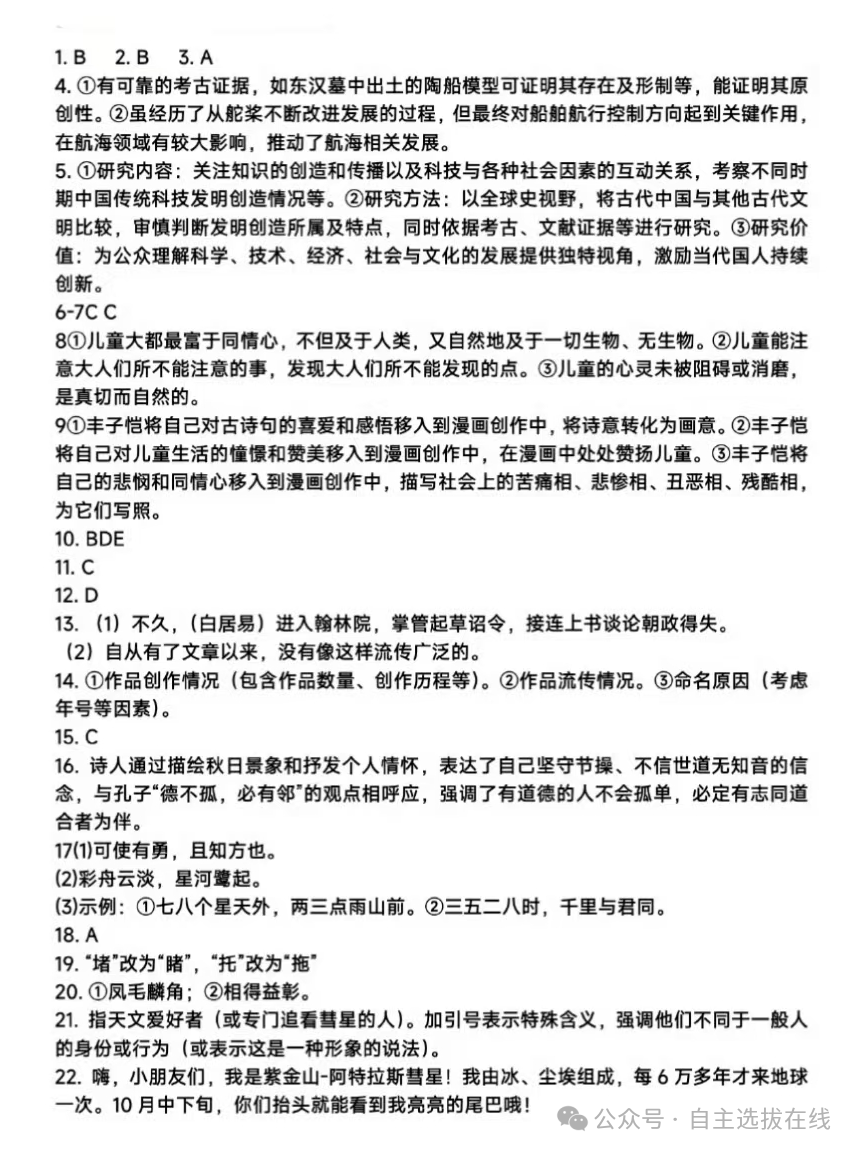
1.语文试题















2.语文答案

二、2025山西新高考适应考数学试卷答案
1.数学试题




2.数学答案








三、2025山西新高考适应考英语试卷答案
1.英语试题










2.英语答案

四、2025山西新高考适应考物理试卷答案
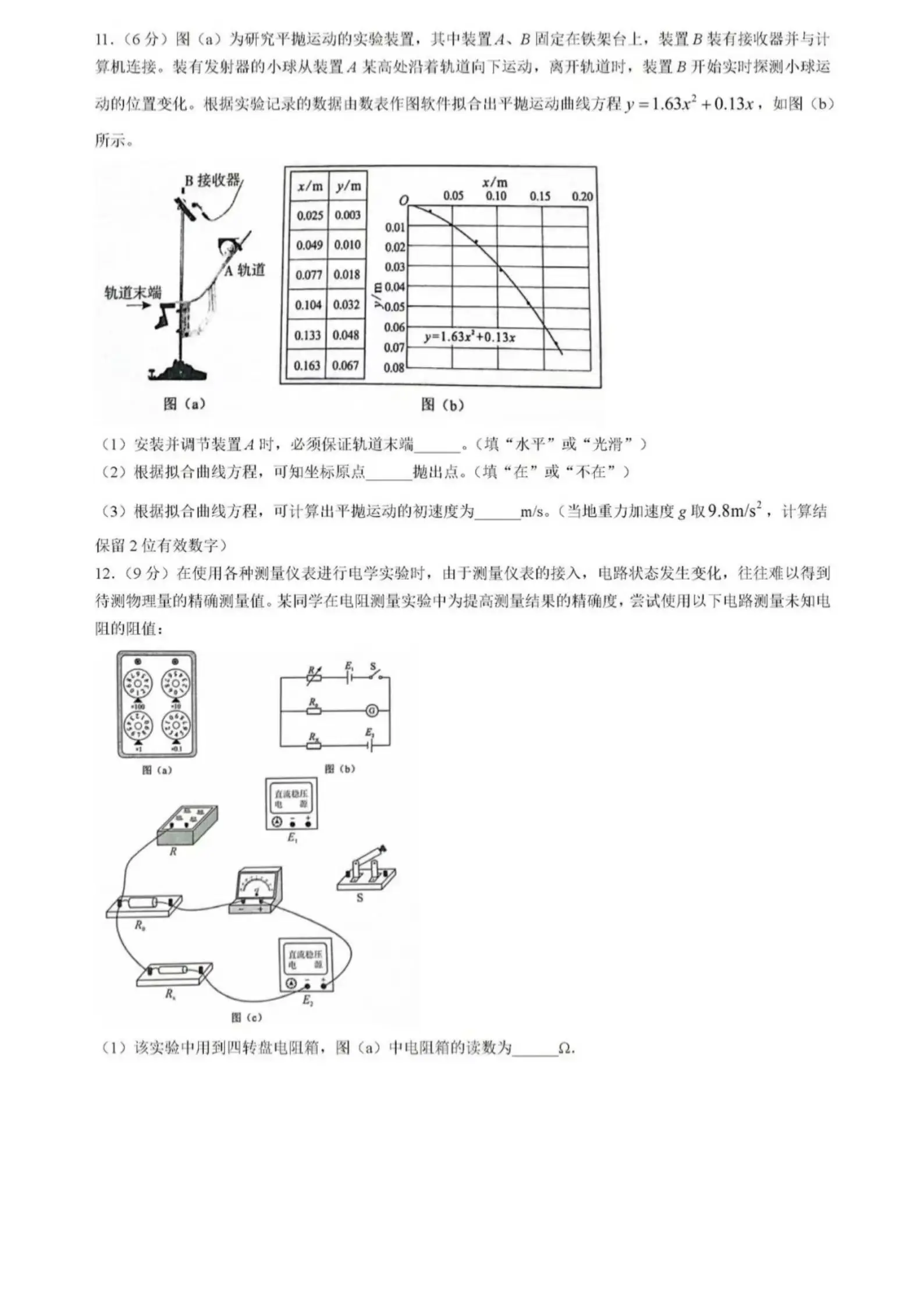
1.物理试卷






2、物理答案


五、2025山西新高考适应考历史试卷答案
1.历史试题







2.历史答案















六、2025山西新高考适应考化学试卷答案
2025八省联考陕西、山西、 宁夏、青海化学试卷及答案(共用一套试卷)





















七、2025山西新高考适应考生物试卷答案
陕西、山西、宁夏、青海(同卷)
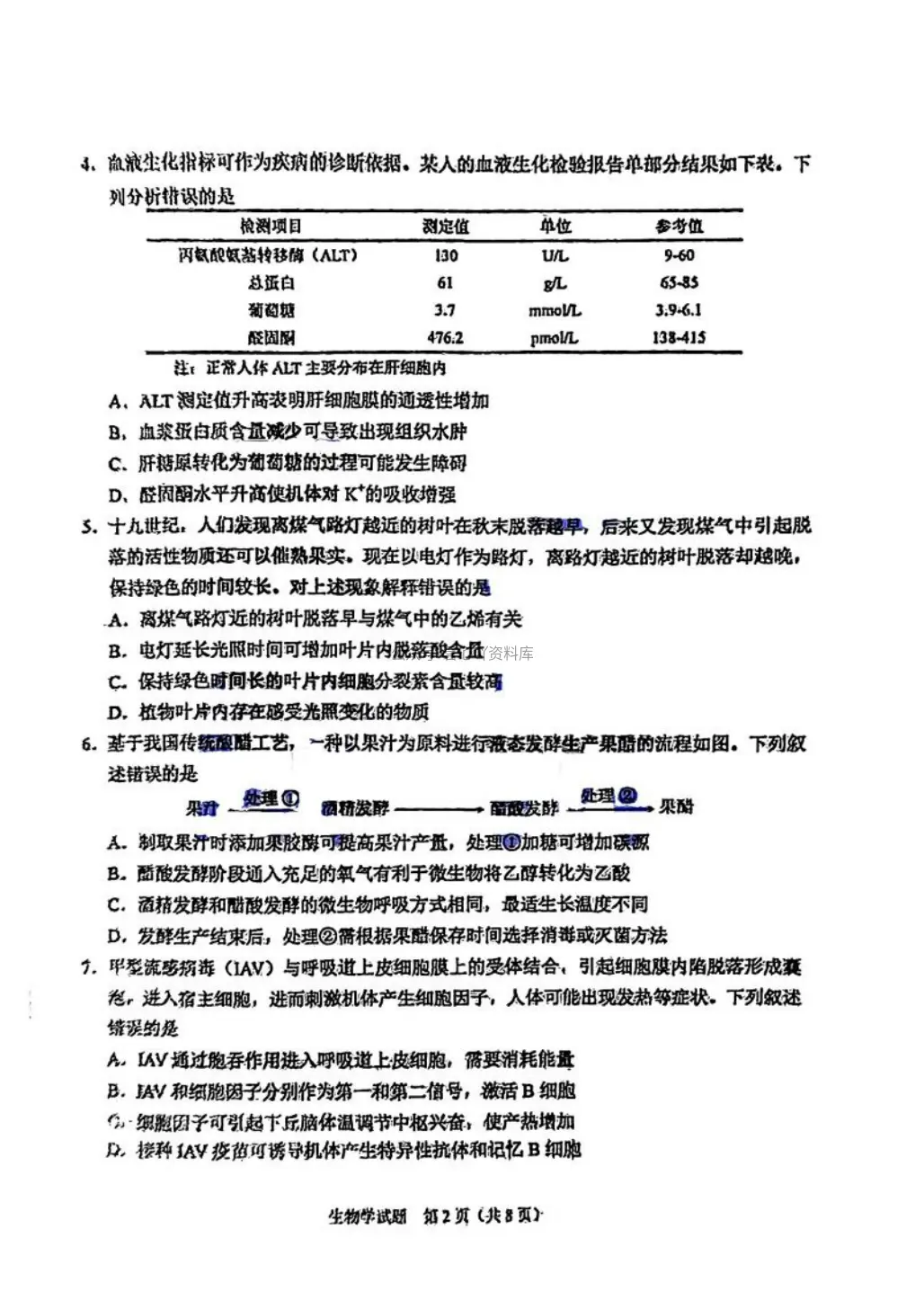
1.生物试题








2.生物答案
目前生物科目答案暂未公布,本文会及时根据官方发布的相关资讯进行汇总,官方公布最新试卷和答案后,就会第一时间进行更新。
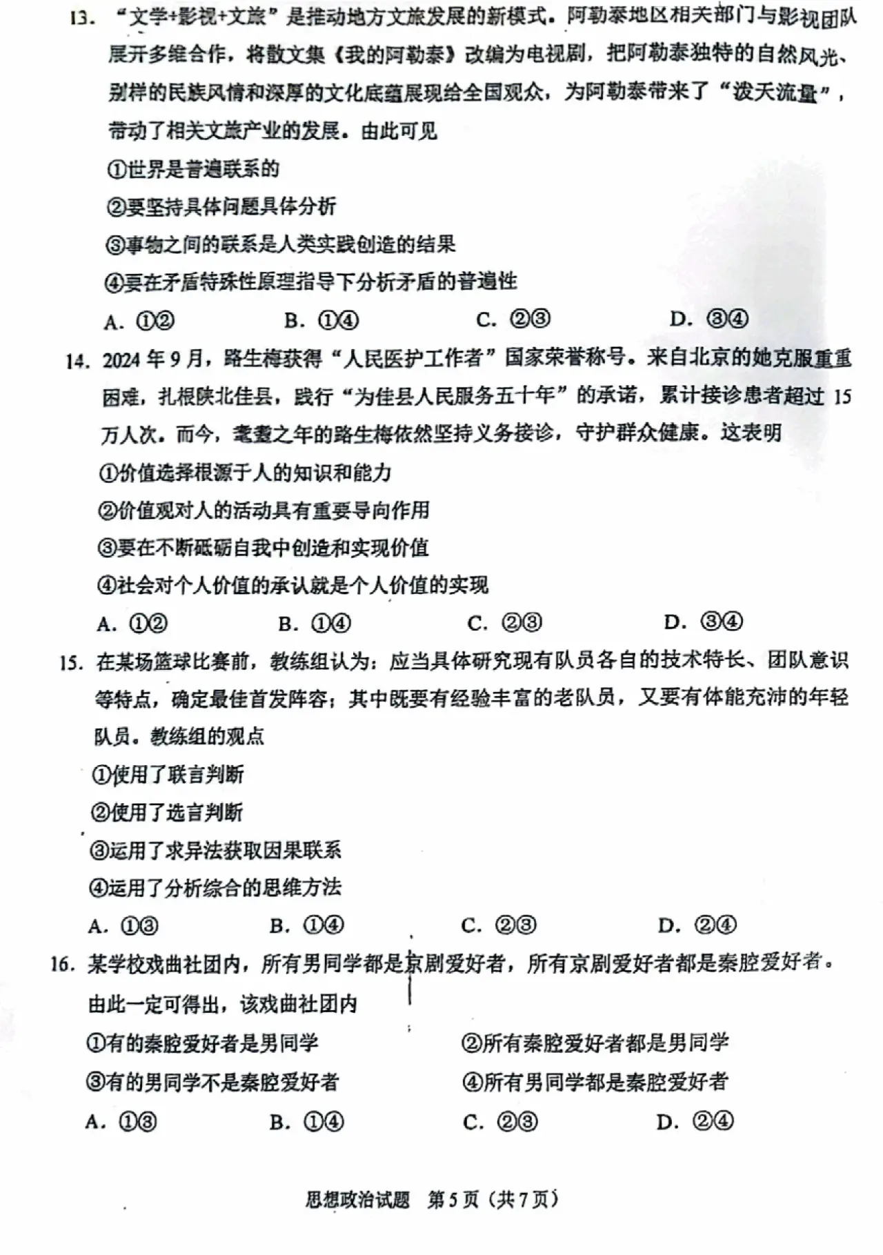
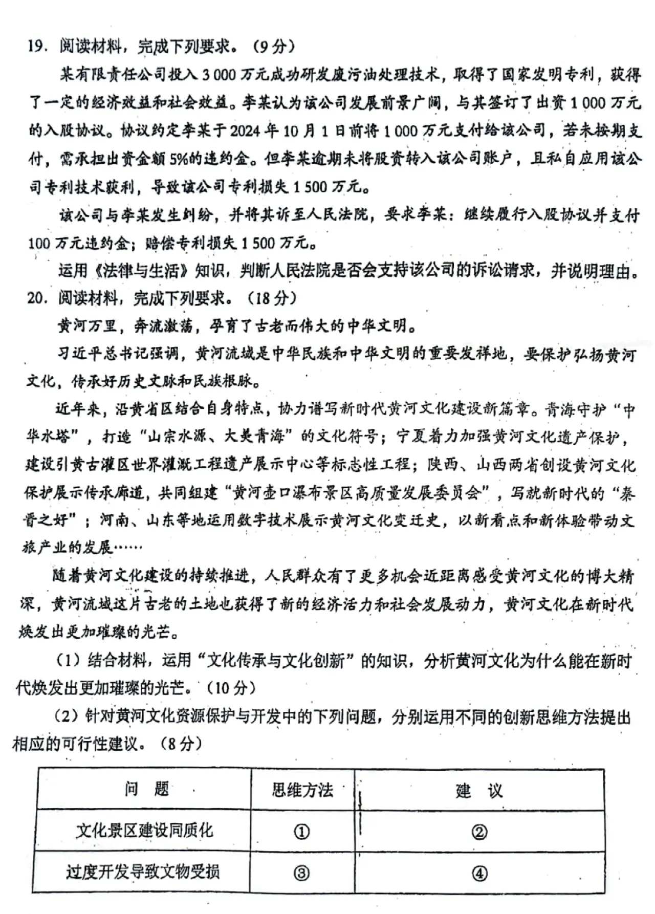
八、2025山西新高考适应考政治试卷答案
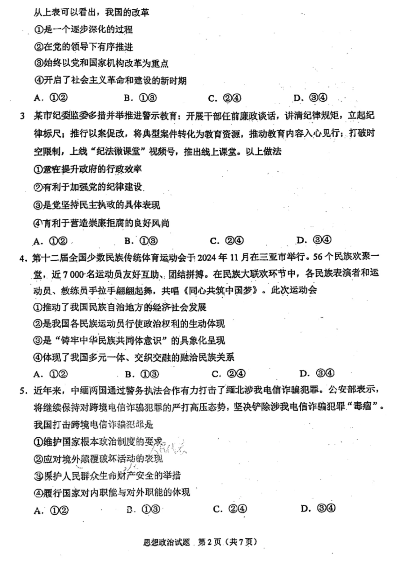
1.政治试题







2.政治答案


九、2025山西新高考适应考地理试卷答案
1.地理试题





2.地理答案

