浙江高考志愿填报代码大全显示,学校代码为4位数,如浙江大学是0001、中国美术学院是0002、浙江工业大学是0003等。专业代码为3位数,如浙江大学招生专业中,新闻传播学类专业代码是002、人工智能专业代码是017、机器人工程专业代码是020等。
温馨提示:本文使用的志愿填报代码来源于浙江2025年高考招生计划表,仅供参考。2026届考生高考正式填报时要以2026年高考志愿填报招生计划表中的代码为准。
一、浙江高考志愿填报代码大全
浙江省高考志愿填报需要填写院校代号(学校代码)、专业代号(专业代码),具体可见下方表格:
1、浙江高考志愿填报学校代码
全国各大学在浙江招生的院校代码主要用于标识不同的学校,一般而言,学校代码为4位数,部分院校可能会有差异。如浙江大学是0001、中国美术学院是0002、浙江工业大学是0003等。篇幅有限,这里仅列举部分大学的本科志愿填报学校代码,以供参考:
| 学校代码 | 学校名 |
|---|---|
| 0001 | 浙江大学 |
| 0002 | 中国美术学院 |
| 0003 | 浙江工业大学 |
| 0004 | 浙江师范大学 |
| 0005 | 宁波大学 |
| 0007 | 浙江工商大学 |
| 0008 | 浙江理工大学 |
| 0009 | 温州医科大学 |
| 0010 | 浙江海洋大学 |
| 0011 | 浙江农林大学 |
| 0012 | 浙江中医药大学 |
| 0013 | 中国计量大学 |
| 0015 | 浙江科技大学 |
| 0016 | 浙江财经大学 |
| 0017 | 嘉兴大学 |
| 0020 | 杭州师范大学 |
| 0021 | 湖州师范学院 |
| 0022 | 绍兴文理学院 |
| 0023 | 台州学院 |
| 0024 | 温州大学 |
| 0025 | 浙江外国语学院 |
| 0027 | 浙江传媒学院 |
| 0028 | 宁波工程学院 |
| 0029 | 衢州学院 |
| 0030 | 浙江水利水电学院 |
| 0036 | 杭州医学院 |
| 0038 | 丽水学院 |
| 1103 | 北京大学 |
| 1105 | 北京第二外国语学院 |
| 1113 | 北京工业大学 |
| 1116 | 北京航空航天大学 |
| 1117 | 北京化工大学 |
| 1123 | 北京科技大学 |
| 1127 | 北京理工大学 |
| 1128 | 北京林业大学 |
| 1130 | 北京师范大学 |
| 1131 | 北京石油化工学院 |
| 1132 | 北京体育大学 |
| 1133 | 北京外国语大学 |
| 1136 | 北京协和医学院 |
| 1138 | 北京信息科技大学 |
| 1139 | 北京印刷学院 |
| 1140 | 北京邮电大学 |
| 1142 | 北京语言大学 |
| 1143 | 北京中医药大学 |
| 1144 | 对外经济贸易大学 |
| 1146 | 华北电力大学 |
| 1147 | 清华大学 |
| 1148 | 首都经济贸易大学 |
| 1149 | 首都师范大学 |
2、浙江高考志愿填报专业代码
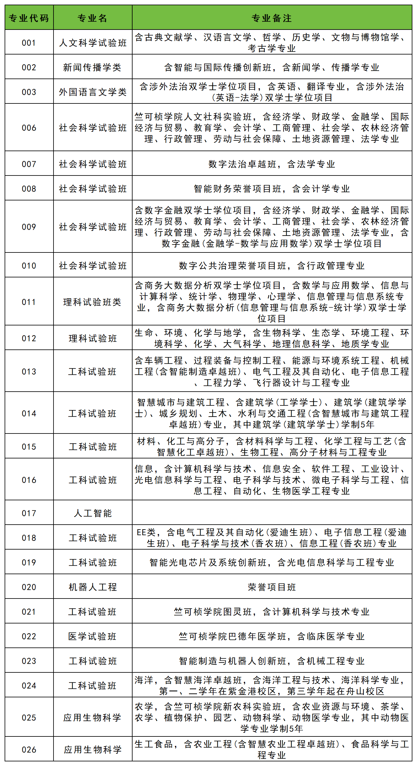
全国各大学在浙江招生的专业代码各不相同,一般而言,专业代码为3位数,同一专业不同专业方向的代码也会有差异。以浙江大学为例,新闻传播学类专业代码是002、人工智能专业代码是017、机器人工程专业代码是020等。
篇幅有限,这里仅列举浙江大学的本科志愿填报专业代码,以供参考(同一专业可能存在多个代码的情况,请按照实际招生要求选择填报):
二、浙江高考志愿填报代码查询系统
高考志愿填报代码主要在招生计划表中查询,浙江高考招生计划表一般由浙江省教育考试院公布。因此浙江高考志愿填报代码查询系统主要如下:
1、浙江省教育考试院
2、浙江省高考志愿辅助系统
https://pgzy.zjzs.net:4431/login.htm
3、圆梦志愿填报系统


