湖北高考志愿填报代码大全显示,学校代码为4位数,如北京大学是A001、中国人民大学是A002、清华大学是A003等。专业代码为2位数,如中国人民大学招生专业中,第04专业组经济学类专业代码是08、财政学类专业代码是09、金融学类专业代码是10等。

温馨提示:本文使用的志愿填报代码来源于湖北2024年高考招生计划表,仅供参考。2025届考生高考正式填报时要以2025年高考志愿填报招生计划表中的代码为准。
一、2024湖北高考志愿填报代码大全
2024年湖北省高考志愿填报需要填写院校代号(学校代码)、专业组代号(专业组代码)、专业代号(专业代码),具体可见下方表格:
1、湖北高考志愿填报学校代码
全国各大学在湖北招生的院校代码主要用于标识不同的学校,一般而言,学校代码为4位数,部分院校可能会有差异。如北京大学是A001、中国人民大学是A002、清华大学是A003等。篇幅有限,这里仅列举部分大学的本科志愿填报学校代码,以供参考:
| 学校代码 | 学校名 |
|---|---|
| A001 | 北京大学 |
| A002 | 中国人民大学 |
| A003 | 清华大学 |
| A004 | 北京交通大学 |
| A006 | 北京航空航天大学 |
| A007 | 北京理工大学 |
| A008 | 北京科技大学 |
| A010 | 北京化工大学 |
| A013 | 北京邮电大学 |
| A019 | 中国农业大学 |
| A022 | 北京林业大学 |
| A026 | 北京中医药大学 |
| A027 | 北京师范大学 |
| A030 | 北京外国语大学 |
| A032 | 北京语言大学 |
| A033 | 中国传媒大学 |
| A034 | 中央财经大学 |
| A036 | 对外经济贸易大学 |
| A041 | 中国人民公安大学 |
| A043 | 北京体育大学 |
| A047 | 中央美术学院 |
| A048 | 中央戏剧学院 |
| A052 | 中央民族大学 |
| A053 | 中国政法大学 |
| A054 | 华北电力大学 |
| A055 | 南开大学 |
| A056 | 天津大学 |
| A059 | 中国民航大学 |
| A069 | 华北电力大学(保定) |
| A071 | 大连理工大学 |
| A073 | 东北大学 |
| A075 | 大连海事大学 |
| A079 | 吉林大学 |
| A081 | 东北师范大学 |
| A083 | 哈尔滨工业大学 |
| A085 | 哈尔滨工程大学 |
| A087 | 东北林业大学 |
| A089 | 复旦大学 |
| A091 | 同济大学 |
| A093 | 上海交通大学 |
| A095 | 华东理工大学 |
| A097 | 东华大学 |
| A099 | 华东师范大学 |
| A101 | 上海外国语大学 |
| A103 | 上海财经大学 |
| A107 | 南京大学 |
| A109 | 东南大学 |
| A111 | 南京航空航天大学 |
| A115 | 中国矿业大学 |
| A117 | 河海大学 |
2、湖北高考志愿填报专业代码
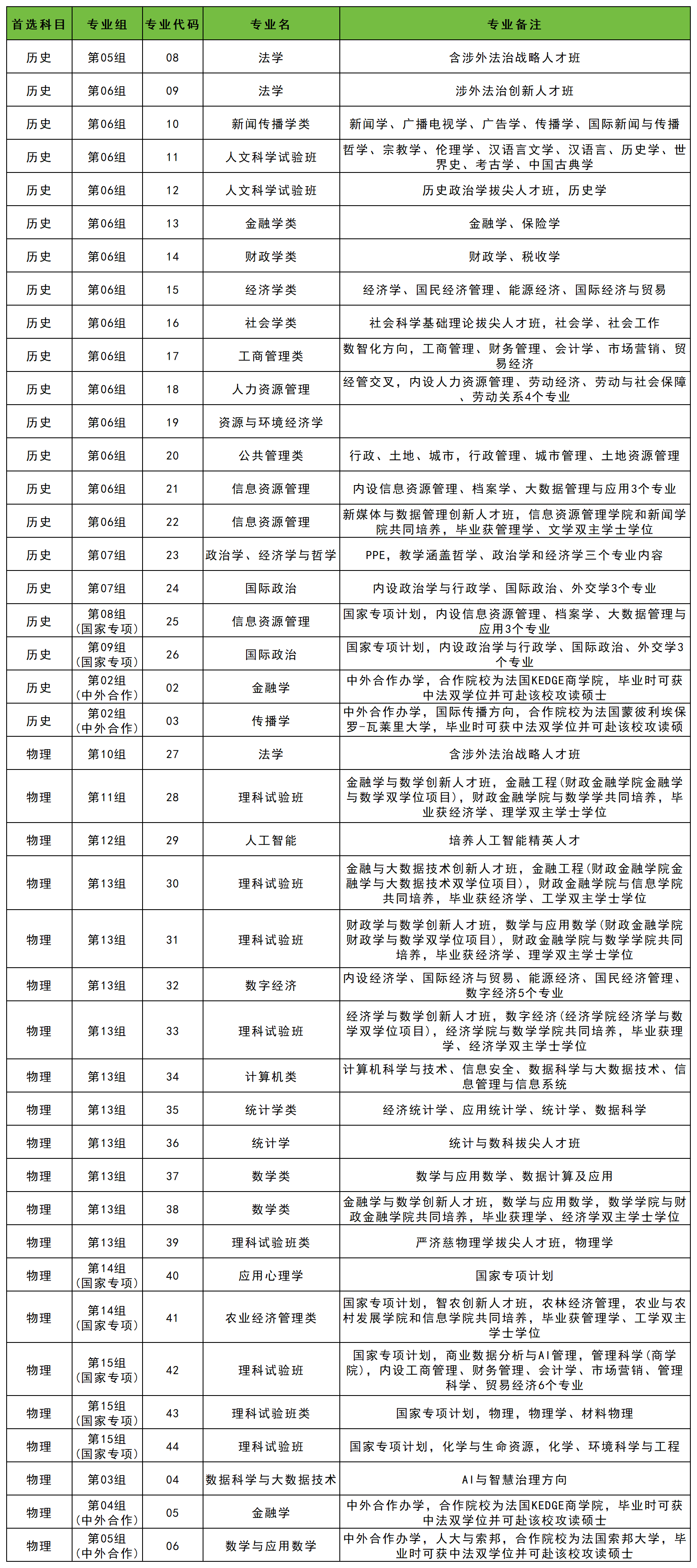
全国各大学在湖北招生的专业代码各不相同,一般而言,专业代码为2位数,同一专业不同专业方向的代码也会有差异。以中国人民大学为例,第04专业组经济学类专业代码是08、财政学类专业代码是09、金融学类专业代码是10等。篇幅有限,这里仅列举中国人民大学的本科志愿填报专业代码,以供参考:

二、湖北高考志愿填报代码查询系统
高考志愿填报代码主要在招生计划表中查询,湖北高考招生计划表一般由湖北省教育考试院公布。因此湖北高考志愿填报代码查询系统主要如下:
湖北省教育考试院


