2023河南天一大联考将于11月13日开考,同学们应该都很关注这次河南天一大联考。在本文,小编将会整理2023河南天一大联考生物答案解析及试题汇总,供同学们参考。通过此次高三联考,同学们知道了成绩后,要查缺补漏,从而更好地起到联考的作用!
几乎在每个月,高三都至少会有一次阶段性考试,这是对近段时间来复习情况的检验,也能在一定程度上反应这段时间的学习状态。对于每次考试,同学们都需认真对待,然后对于每次的考试结果都要摆正心态,目前最重要的是根据考试反馈的结果,对自身存在的问题进行总结,然后再对薄弱的地方进行重点复习,以达到此阶段的复习效果。
2023河南天一大联考将于11月13日开考,在此次考试中,包含的科目一共有9门,这9门科目分别是语文、数学、英语、物理、化学、生物、政治、历史、地理。以下是生物的试卷及答案详解,详情如下:
一.2023河南天一大联考生物答案解析及试题汇总!
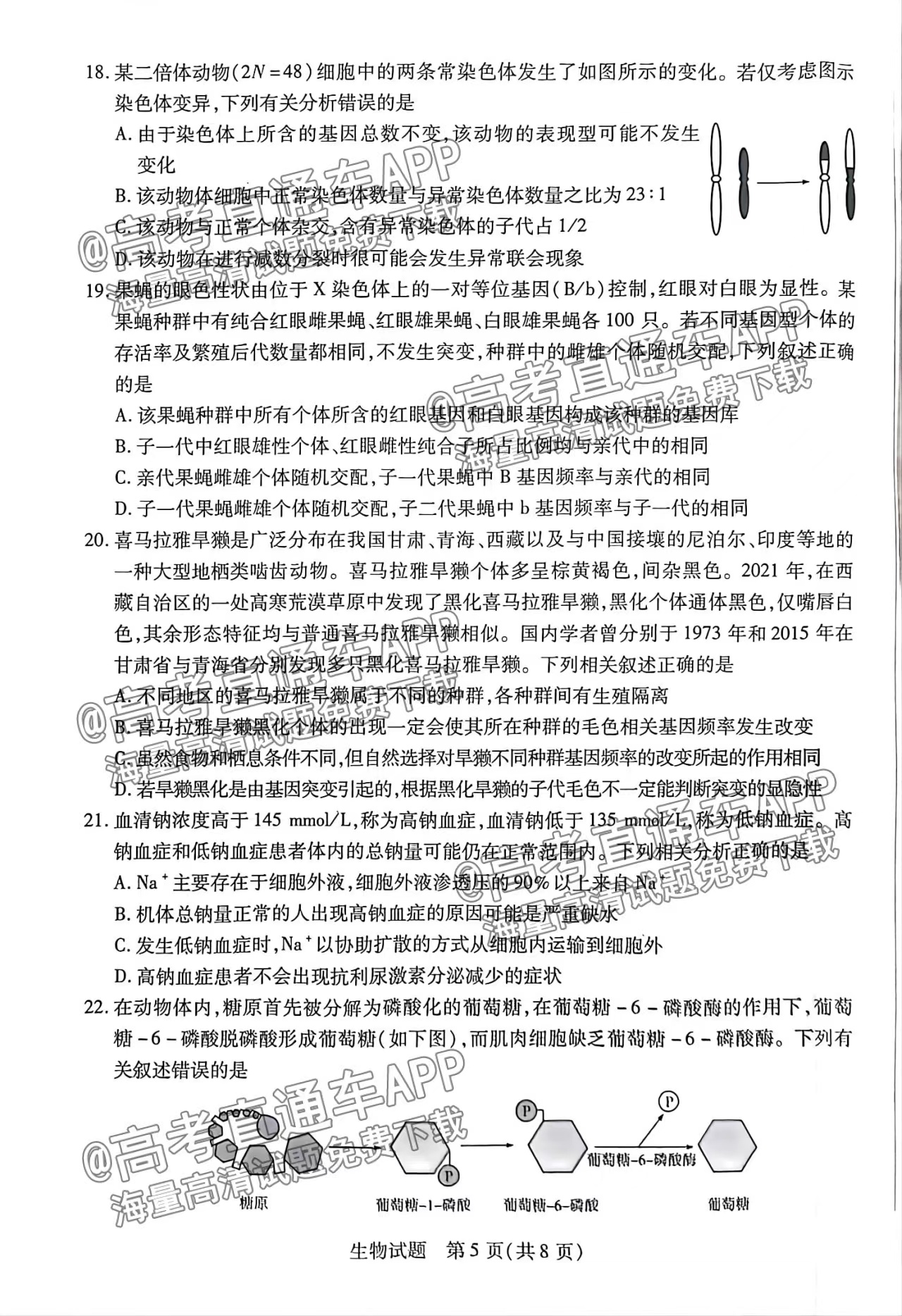
1.2023河南天一大联考生物试题








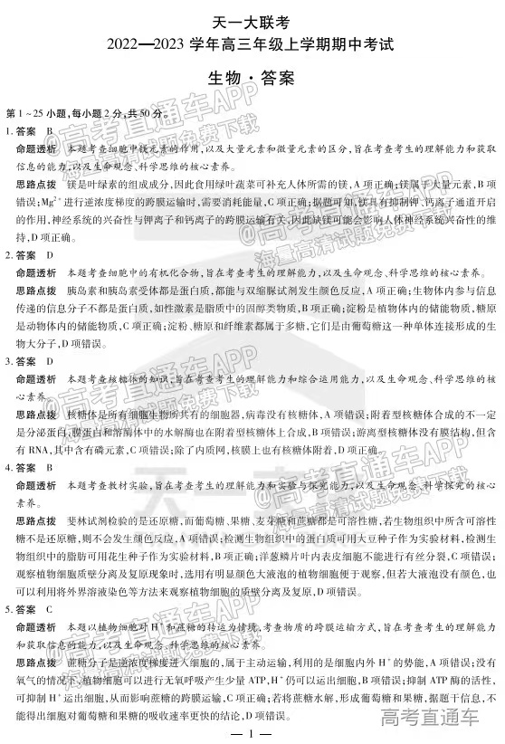
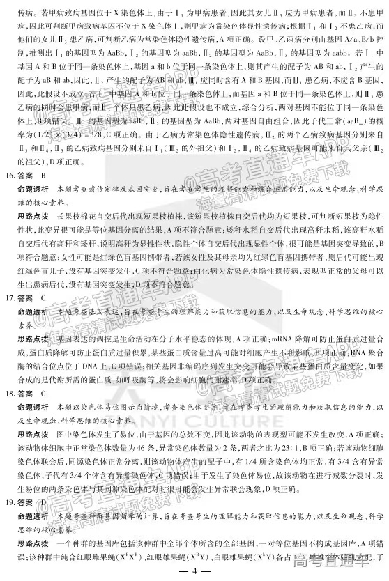
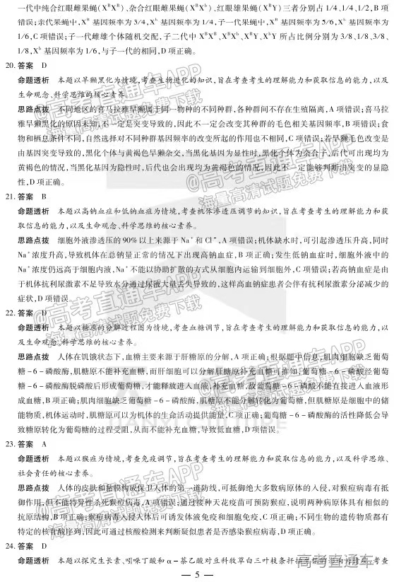
2.2023河南天一大联考生物答案解析






