2023届河南天一大联考高三11月联考于2022年11月13日开考,所有科目试卷及答案届时同步更新。圆梦小编整理了河南天一大联考高三11月联考政治试卷及答案,河南天一大联考高三11月联考语文试卷及答案,河南天一大联考高三11月联考英语试卷及答案等语数外政史地物化生全部答案,供大家参考,请大家持续关注高考100网站。
本文将公布2023河南天一大联考高三11月联考政治试卷及答案,以便于考生估分,查漏补缺,请大家持续关注高考100网站。
所有科目试卷及答案汇总:https://www.gk100.com/read_92050.htm
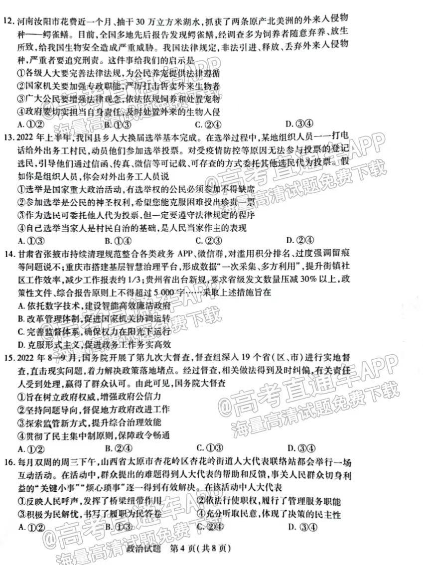
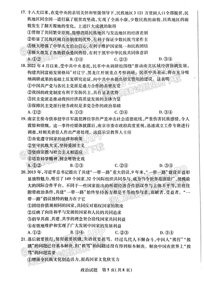
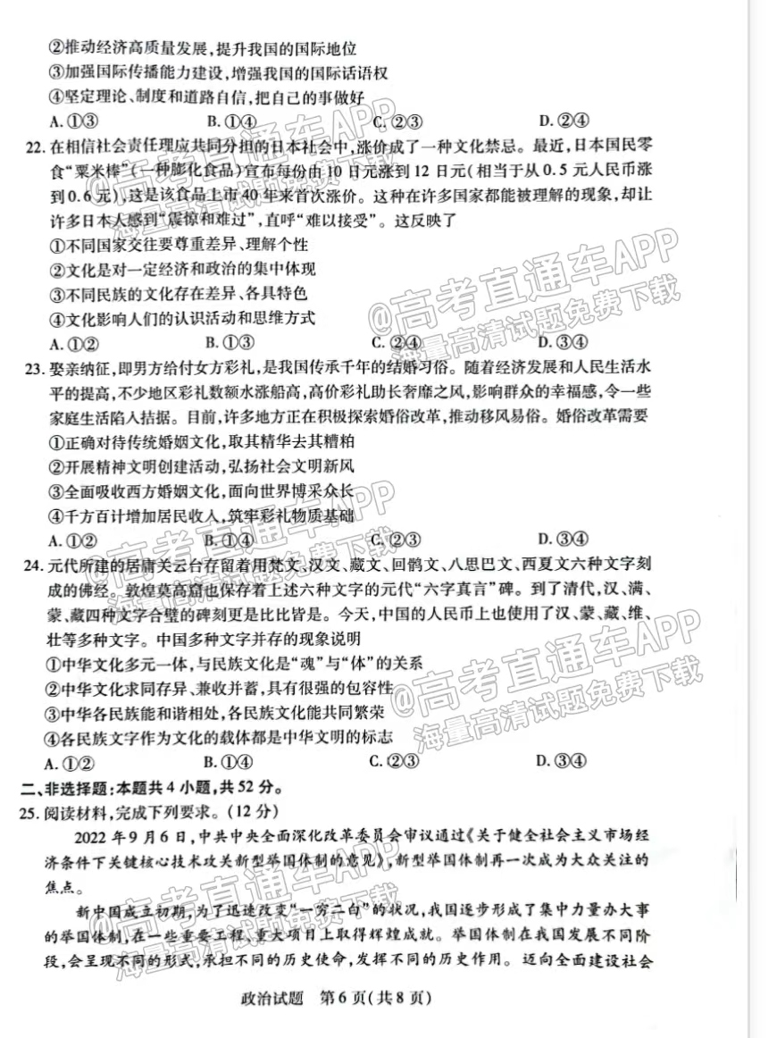
一、2023河南天一大联考高三11月联考政治试卷







二、2023河南天一大联考高三11月联考政治参考答案
