2023浙江台州一模将于11月16日开考,同学们应该很关注此次2023浙江台州一模考试。本文将会整理2023浙江台州一模语文答案解析及试题汇总,以供同学参考。模考犹如灯塔般的存在,可以为同学们后期的复习做重要参考,因此对于这次考试同学们也需认真对待。
高三阶段的模考一般有三次,一模考试是对同学们一轮复习效果的一个检验,对于该次考试同学们最重要的是了解目前一个复习状况。根据此次考试中反馈的结果,需要查漏补缺、着重复习,为第二轮的复习打好一个前提。并且,争对此次考试中反映出来的薄弱点,同学们要以正确的心态去对待,现在的时间还来得及,只要争对存在的问题,制定有针对性的复习计划,一步一个脚印,就一定攻克难关的。
2023浙江台州一模将于11月16日开考,本次的考试科目一共有九门,分别是语文,数学、英语、物理、化学、生物、政治、历史、地理。以下是语文的试卷及答案解析,详情如下:
一.2023浙江台州一模语文答案解析及试题汇总
1.2023浙江台州一模语文试题








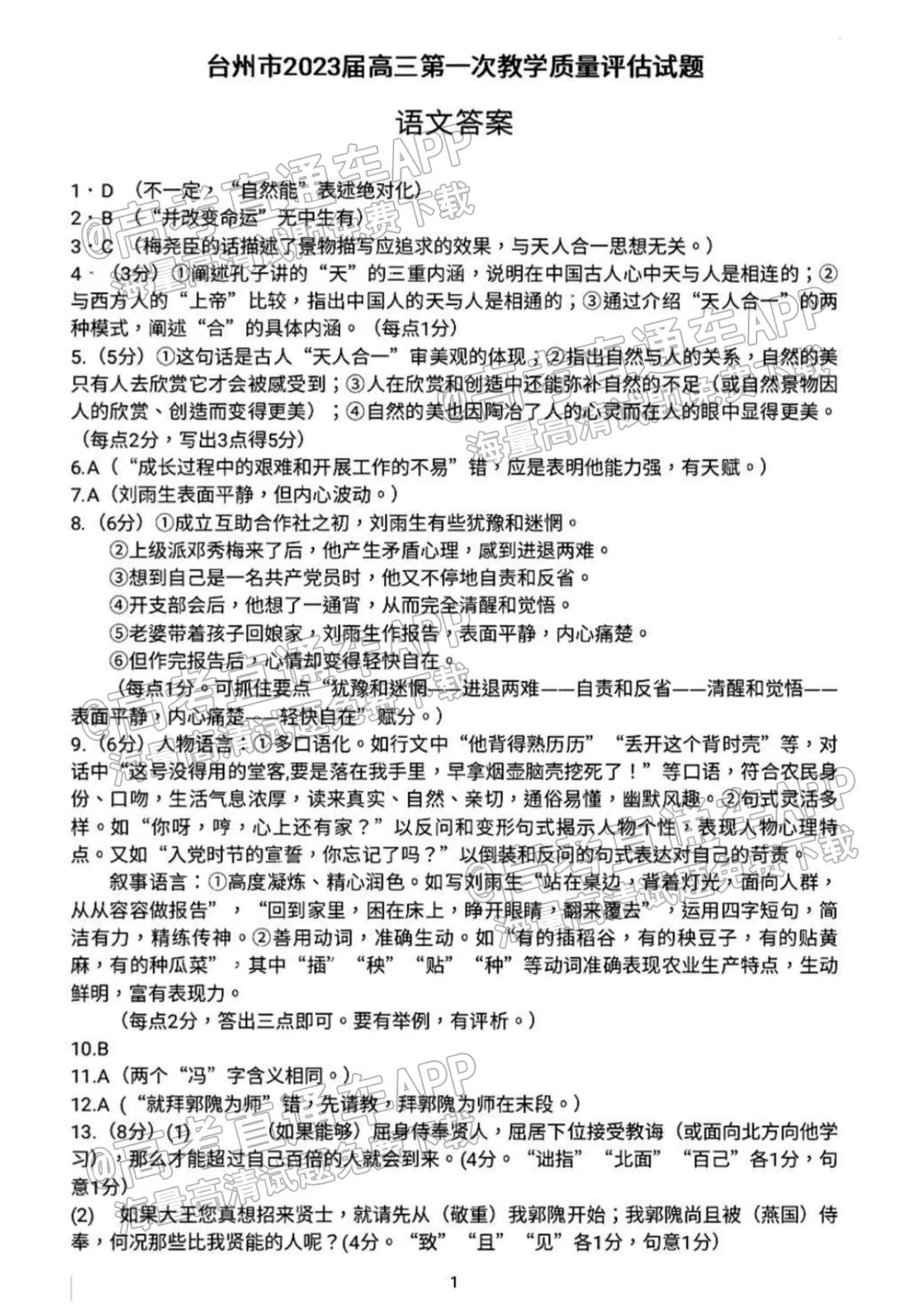
2.2023浙江台州一模语文答案解析


