2023届浙江台州一模在2022年11月16日进行,很多同学都非常想知道2023浙江台州一模生物试卷及答案解析,待2023浙江台州一模考完了生物,小编将第一时间为大家带来最新的2023浙江台州一模生物试卷及答案详解,供大家参考。
点击查看2023浙江台州一模各科答案汇总:https://www.gk100.com/read_92718.htm
一、2023浙江台州一模生物试卷







二、2023浙江台州一模生物答案汇总


杨老师
2023届浙江台州一模在2022年11月16日进行,很多同学都非常想知道2023浙江台州一模生物试卷及答案解析,待2023浙江台州一模考完了生物,小编将第一时间为大家带来最新的2023浙江台州一模生物试卷及答案详解,供大家参考。
点击查看2023浙江台州一模各科答案汇总:https://www.gk100.com/read_92718.htm
一、2023浙江台州一模生物试卷







二、2023浙江台州一模生物答案汇总



2022-11-28

2022-11-28

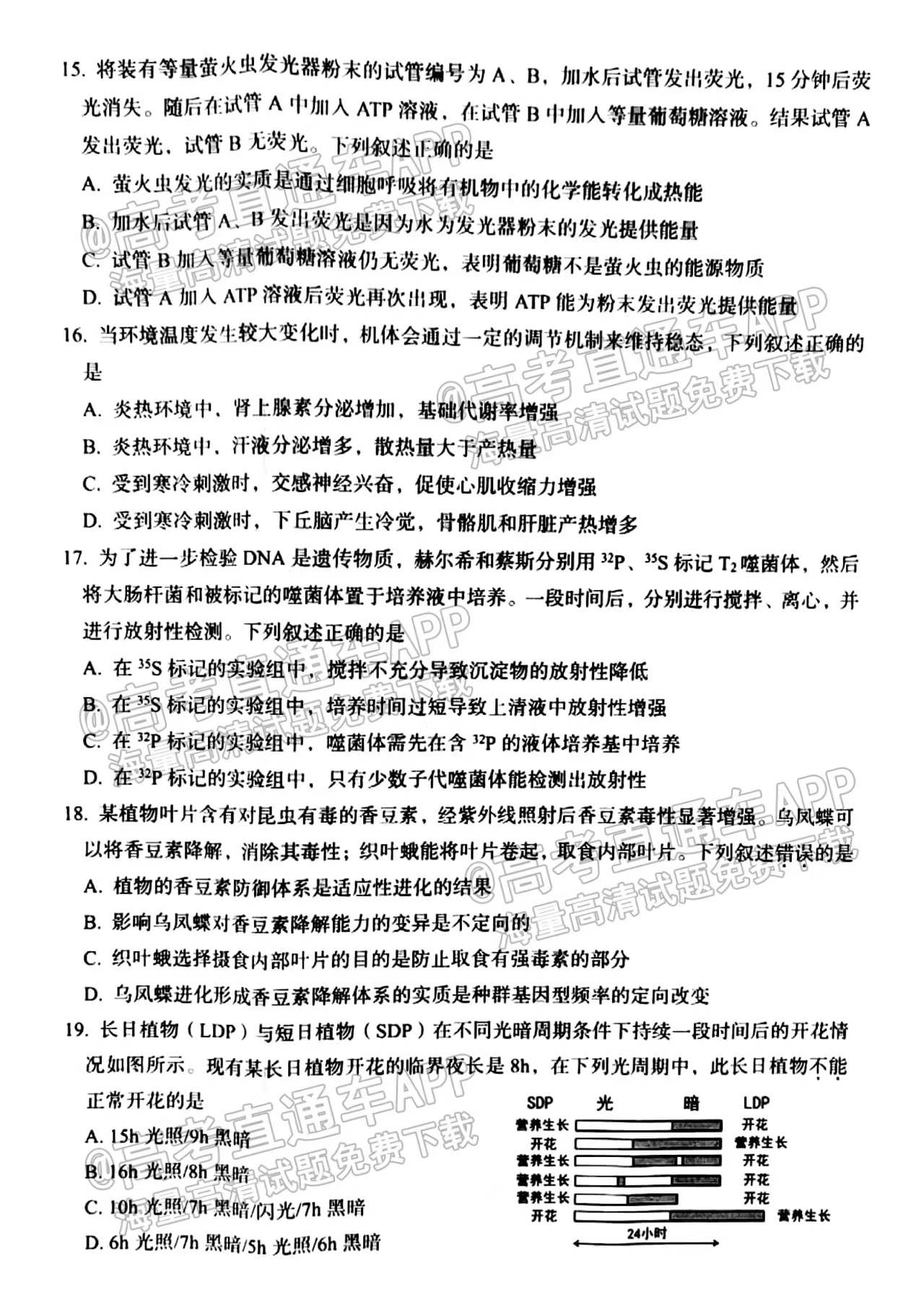
2022-11-28