2026年广东省各大学代码为:中山大学10558、暨南大学10559、广东医科大学10571等,以华南理工大学为例,各专业代码为:商务英语030、经济学类035、软件工程057等,以上仅参考自2025年广东高考招生计划。
一、2026年广东省各大学代码
2026年广东省招生计划暂未公布,本文就参考2025年招生计划,为大家整理。招生计划中涉及到各大学和专业的代码,这都是广东省教育考试院自行整理的招生代码,与教育部公布的统一招生代码有所差别,正式填报时以招生计划中的为准。
但由于招生计划院校较多,本文就只整理出广东部分大学的院校代码,供参考。
| 学校 代码 |
学校名 |
|---|---|
| 10558 | 中山大学 |
| 10559 | 暨南大学 |
| 10561 | 华南理工大学 |
| 10566 | 广东海洋大学 |
| 10570 | 广州医科大学 |
| 10571 | 广东医科大学 |
| 10572 | 广州中医药大学 |
| 10573 | 广东药科大学 |
| 10585 | 广州体育学院 |
| 10586 | 广州美术学院 |
| 10588 | 广东技术师范大学 |
| 10590 | 深圳大学 |
| 10592 | 广东财经大学 |
| 10822 | 广东白云学院 |
| 11078 | 广州大学 |
| 11106 | 广州航海学院 |
| 11110 | 广东警官学院 |
| 11113 | 深圳职业技术大学 |
| 11540 | 广东金融学院 |
| 11656 | 广东石油化工学院 |
| 11845 | 广东工业大学 |
| 11846 | 广东外语外贸大学 |
| 11847 | 佛山大学 |
| 12059 | 广东培正学院 |
| 12574 | 广东东软学院 |
| 12617 | 广州城市理工学院 |
| 12618 | 广州软件学院 |
| 12619 | 广州南方学院 |
| 12620 | 广东外语外贸大学南国商学院 |
| 12621 | 广州华商学院 |
| 12668 | 广州理工学院 |
| 13656 | 广州华立学院 |
| 13657 | 广州应用科技学院 |
| 13667 | 广州商学院 |
| 13714 | 广州工商学院 |
| 13717 | 广州科技职业技术大学 |
| 13719 | 广东科技学院 |
| 13720 | 广东理工学院 |
| 13721 | 广东工商职业技术大学 |
| 13902 | 广州新华学院 |
| 14278 | 广东第二师范学院 |
| 14655 | 深圳技术大学 |
| 16409 | 深圳北理莫斯科大学 |
| 18213 | 哈尔滨工业大学(深圳) |
| 80003 | 广东工业大学(揭阳校区) |
| 80004 | 广东技术师范大学(河源校区) |
| 10833 | 广东轻工职业技术大学 |
| 12046 | 广州职业技术大学 |
| 12957 | 深圳信息职业技术大学 |
| 14325 | 南方科技大学 |
| 14880 | 深圳理工大学 |
| 16410 | 广东以色列理工学院 |
| 10861 | 广东交通职业技术学院 |
| 10862 | 广东水利电力职业技术学院 |
| 11114 | 广东南华工商职业学院 |
| 12040 | 广州民航职业技术学院 |
| 12060 | 广东松山职业技术学院 |
| 12322 | 广东农工商职业技术学院 |
| 12325 | 广东新安职业技术学院 |
| 12327 | 佛山职业技术学院 |
| 12572 | 广东科学技术职业学院 |
| 12573 | 广东食品药品职业学院 |
| 12575 | 广州康大职业技术学院 |
| 12577 | 广东行政职业学院 |
| 12578 | 广东体育职业技术学院 |
| 12736 | 广东职业技术学院 |
| 12741 | 广东建设职业技术学院 |
| 12742 | 广东女子职业技术学院 |
| 12743 | 广东机电职业技术学院 |
| 12749 | 广东岭南职业技术学院 |
| 12953 | 广东邮电职业技术学院 |
| 12959 | 广东工贸职业技术学院 |
| 12960 | 广东司法警官职业学院 |
| 12961 | 广东亚视演艺职业学院 |
| 12962 | 广东省外语艺术职业学院 |
| 13707 | 广东文艺职业学院 |
| 13708 | 广州体育职业技术学院 |
| 13709 | 广州工程技术职业学院 |
| 13715 | 广州涉外经济职业技术学院 |
| 13716 | 广州南洋理工职业学院 |
| 13912 | 广州现代信息工程职业技术学院 |
| 13919 | 广东理工职业学院 |
| 13927 | 广州华南商贸职业学院 |
| 13928 | 广州华立科技职业学院 |
| 13929 | 广州城市职业学院 |
| 13930 | 广东工程职业技术学院 |
| 13943 | 广州铁路职业技术学院 |
| 14063 | 广东科贸职业学院 |
| 14065 | 广州科技贸易职业学院 |
| 14123 | 广州珠江职业技术学院 |
| 14125 | 广州松田职业学院 |
| 14126 | 广东文理职业学院 |
| 14136 | 广州城建职业学院 |
| 14265 | 广东南方职业学院 |
| 14266 | 广州华商职业学院 |
| 14268 | 广州华夏职业学院 |
| 14311 | 广东环境保护工程职业学院 |
| 14362 | 广州东华职业学院 |
| 14363 | 广东创新科技职业学院 |
二、2026年广东省专业代码一览表
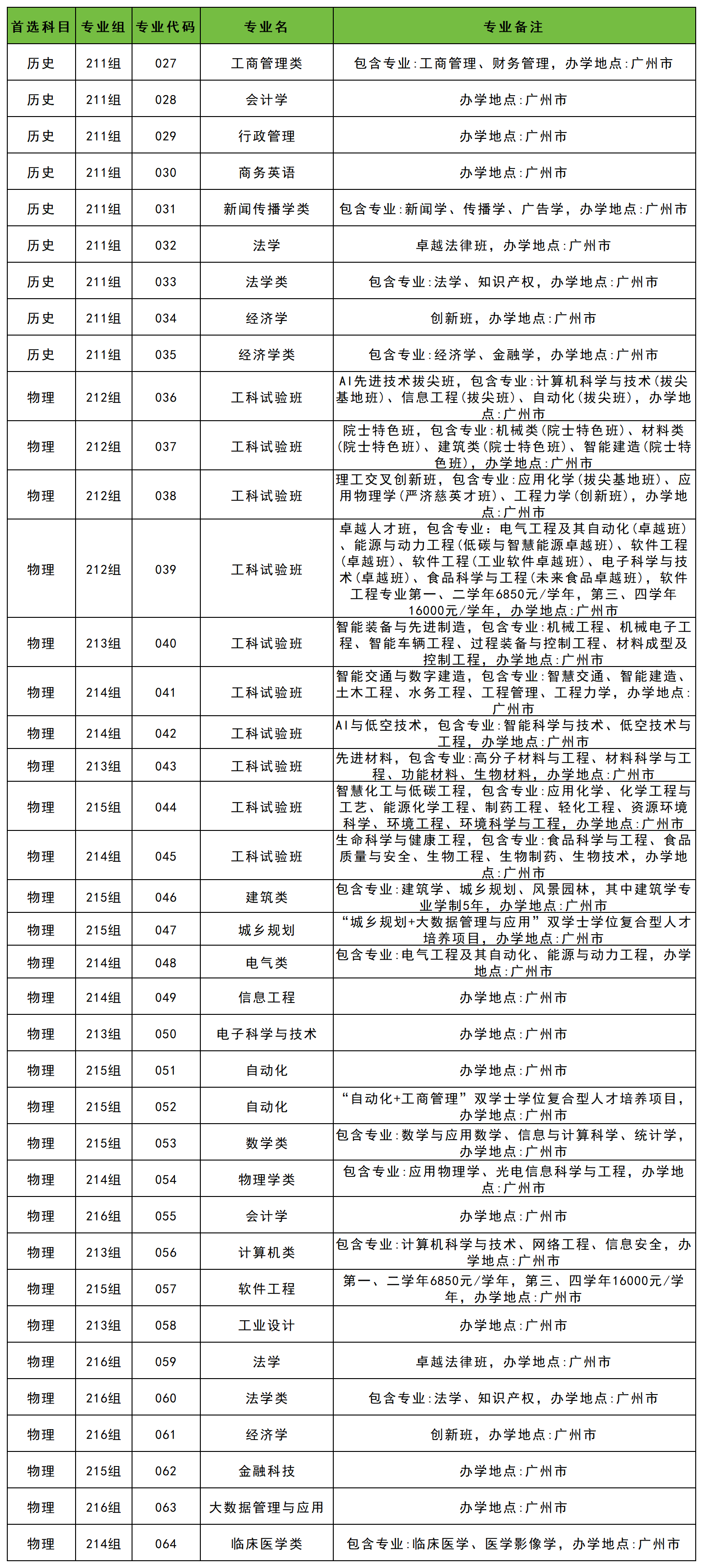
参考2025年招生计划,因为同一专业在不同的院校、不同的专业组都有不一样的代码,本文就只以华南理工大学为例,整理出华南理工大学专业代码一览表。
在华南理工大学中,同样的专业,因为科类、专业组的不同,专业代码都有变化,比如法学专业,在历史类211专业组中的代码为032、在物理类216专业组中的代码为059,具体专业代码如下:

三、2026年广东省代码查询入口及方法
大学代码与专业代码的查询途径主要涵盖以下三种方式:报考指南、招生计划手册以及院校与教育考试院官方网站。
1、报考指南:每年,各省的高考生都会收到统一订购的报考指南。这本指南详细列出了所有可报考的院校及其对应的专业代码,为考生们提供了详尽的查询资源,便于他们逐一查找所需信息。
2、招生计划手册:高考结束后,各大高中通常会为考生们分发招生计划手册。手册中同样包含了院校和专业代码,考生们只需根据自己的志愿目标,轻松实现一一对应的查找。
3、院校及教育考试院官网:考生们还可以直接访问各院校官方网站或各省教育考试院官网,利用便捷的在线查询功能,轻松获取院校和专业代码。这一方式不仅操作简便,而且信息更新及时,确保考生们能够获取到最新、最准确的数据。
广东省教育考试院官网:


