2024广东一模各科试卷及参考答案正在持续更新中,2024广东一模考试将于2024年3月13日左右进行,本文将在考试结束后及时为大家更新2024广东一模各科试卷及参考答案,包括广东一模语文、数学、英语等科目,供大家参考。

2024广东高三一模考将于试近期举行,它不仅是对学生们知识储备的检验,对学生们查漏补缺也有很大作用。我们将在下文为各位考生提供2024广东高三一模各科试卷和答案,供大家参考。
2024广东一模分数线划线情况一览:
https://www.gk100.com/read_961724127.htm
点击查看惠州、揭阳、东莞、深圳、中山等地分数线划线,下文为2024广东一模各科试卷及答案汇总:
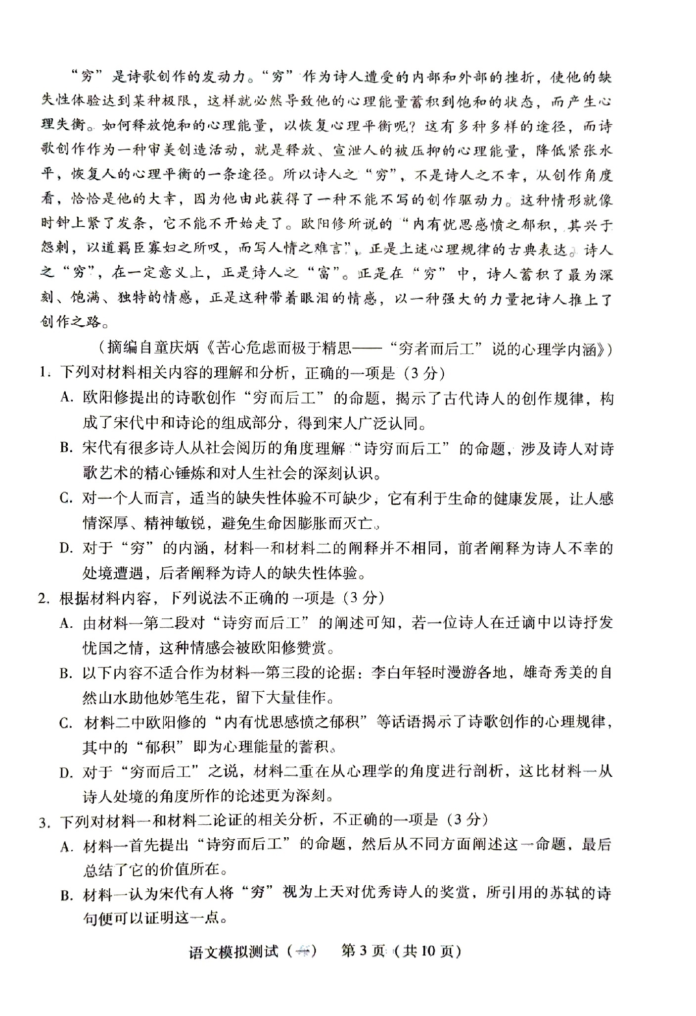
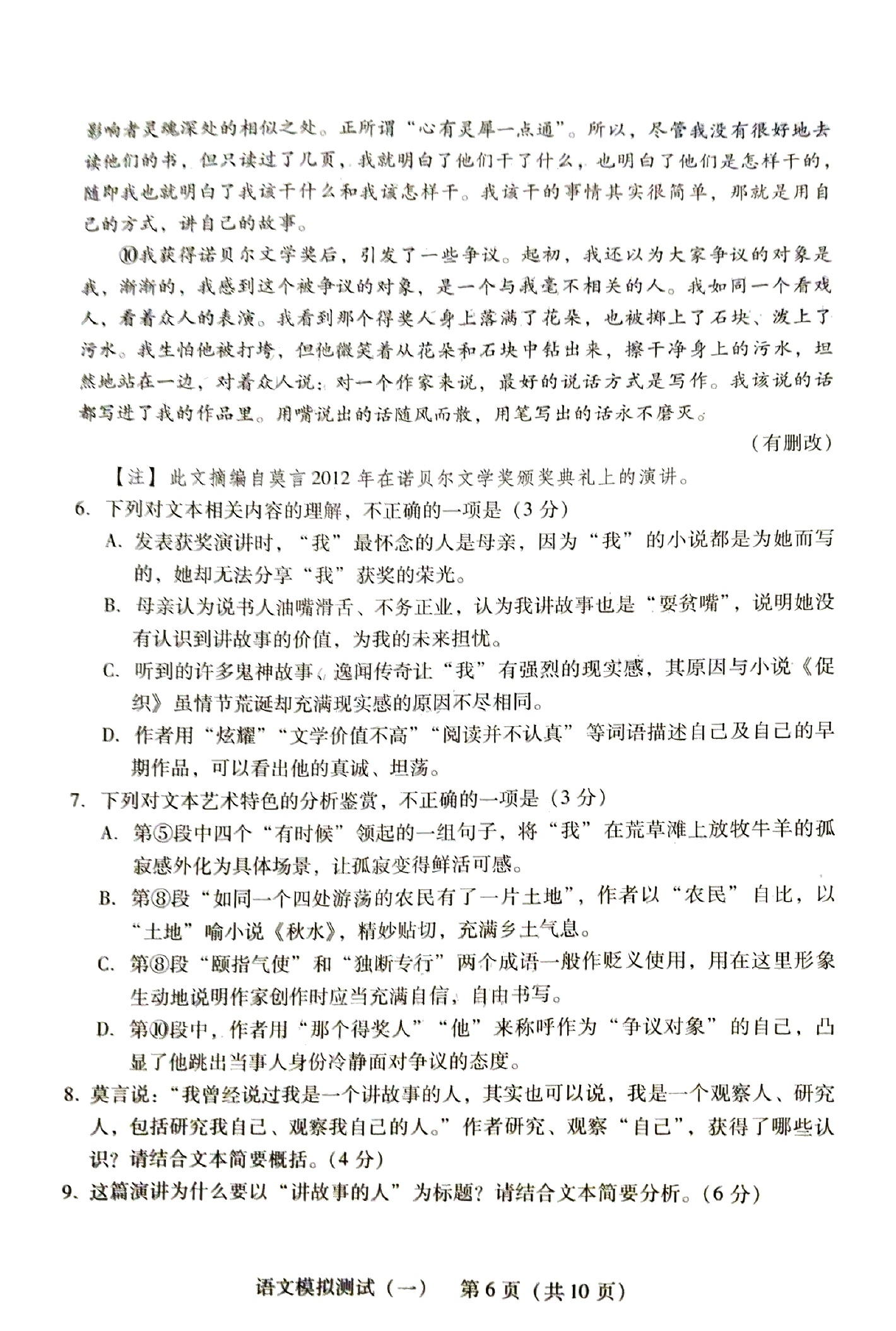
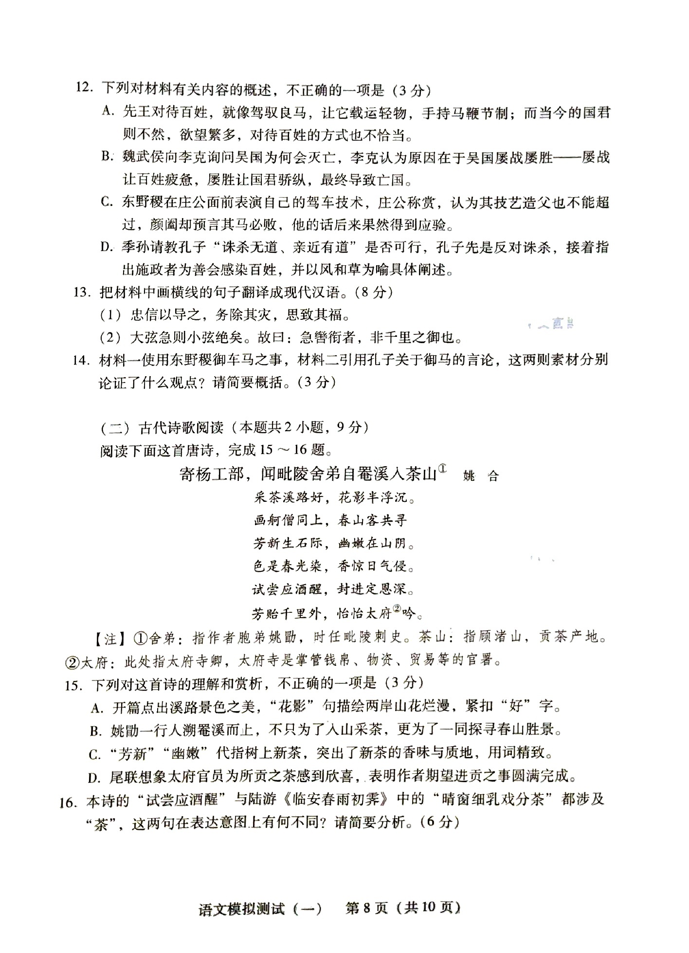
一、2024广东一模语文试卷答案
















二、2024广东一模数学试卷答案












三、2024广东一模英语试卷答案












四、2024广东一模物理试卷答案









五、2024广东一模化学试卷答案










六、2024广东一模生物试卷答案










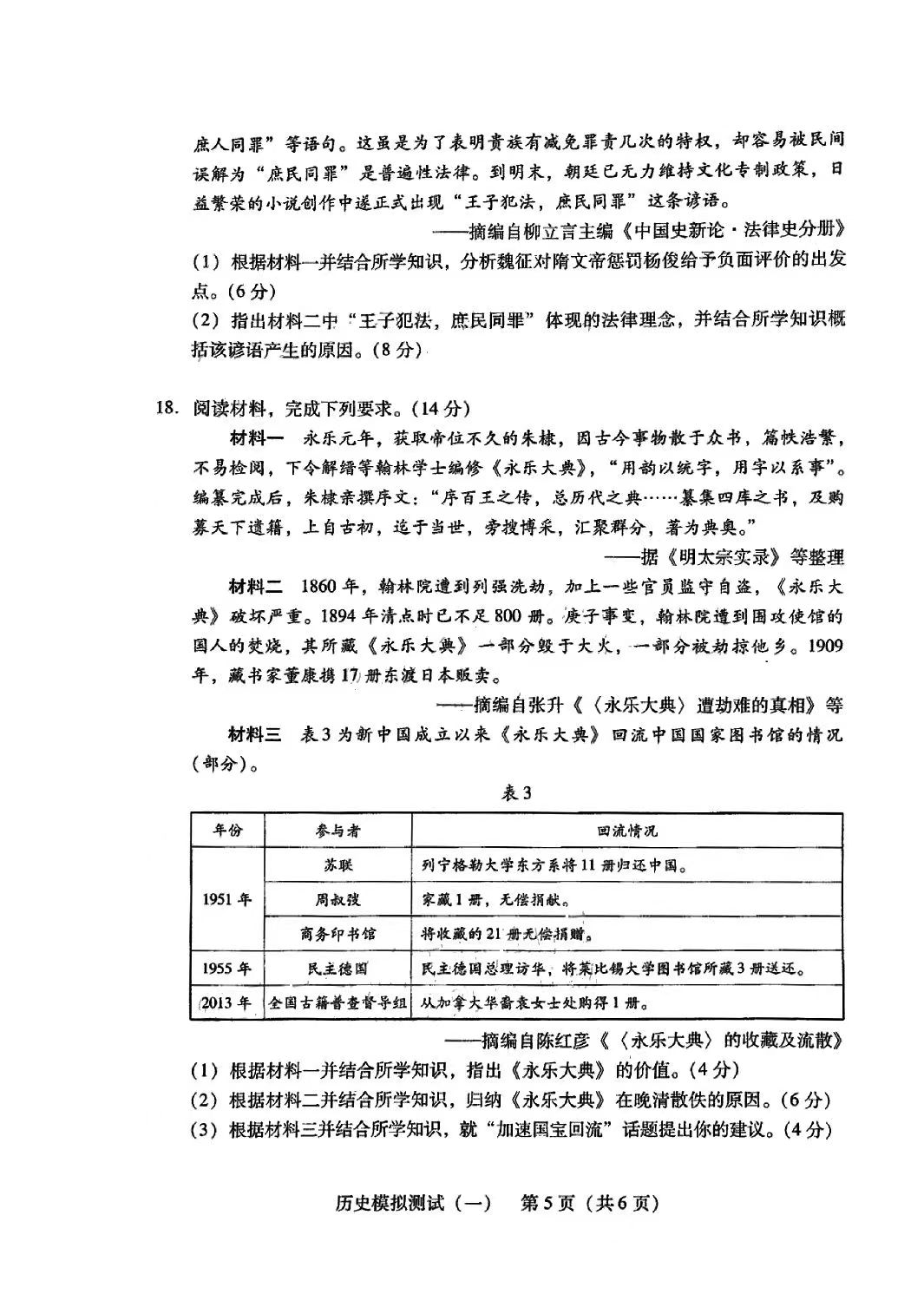
七、2024广东一模历史试卷答案








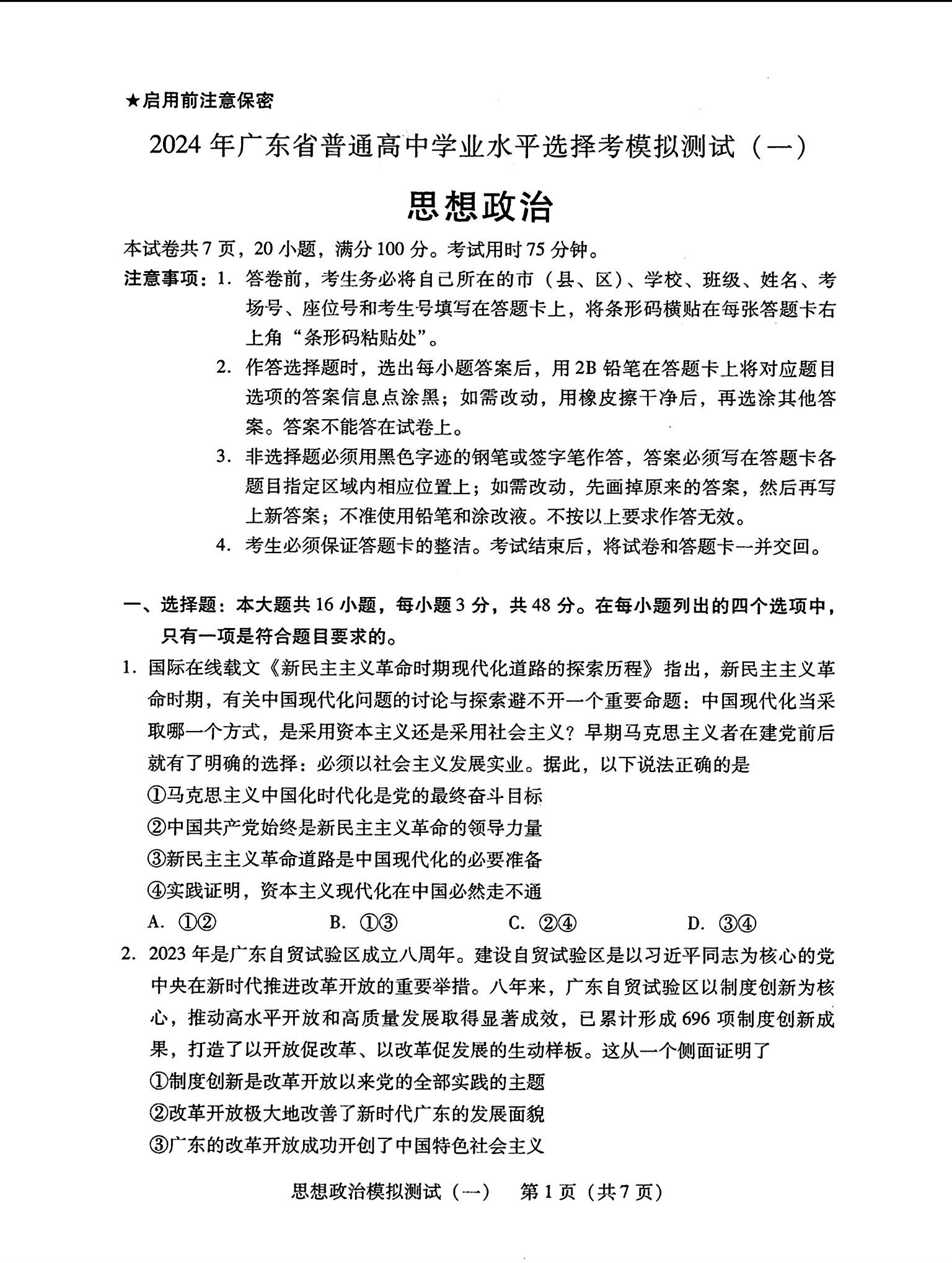
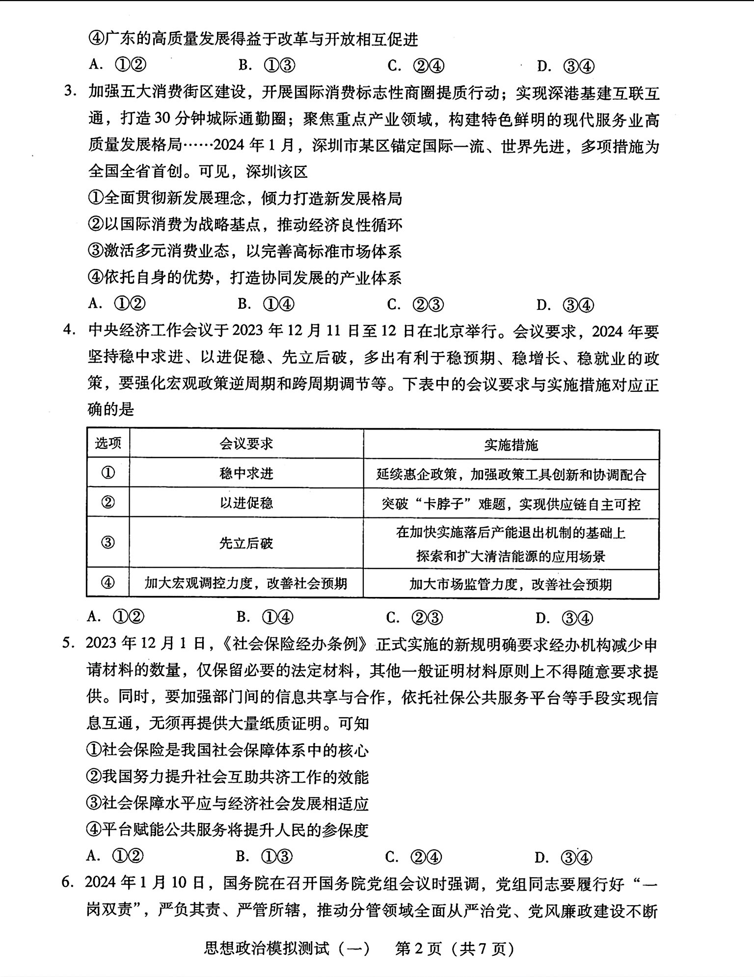
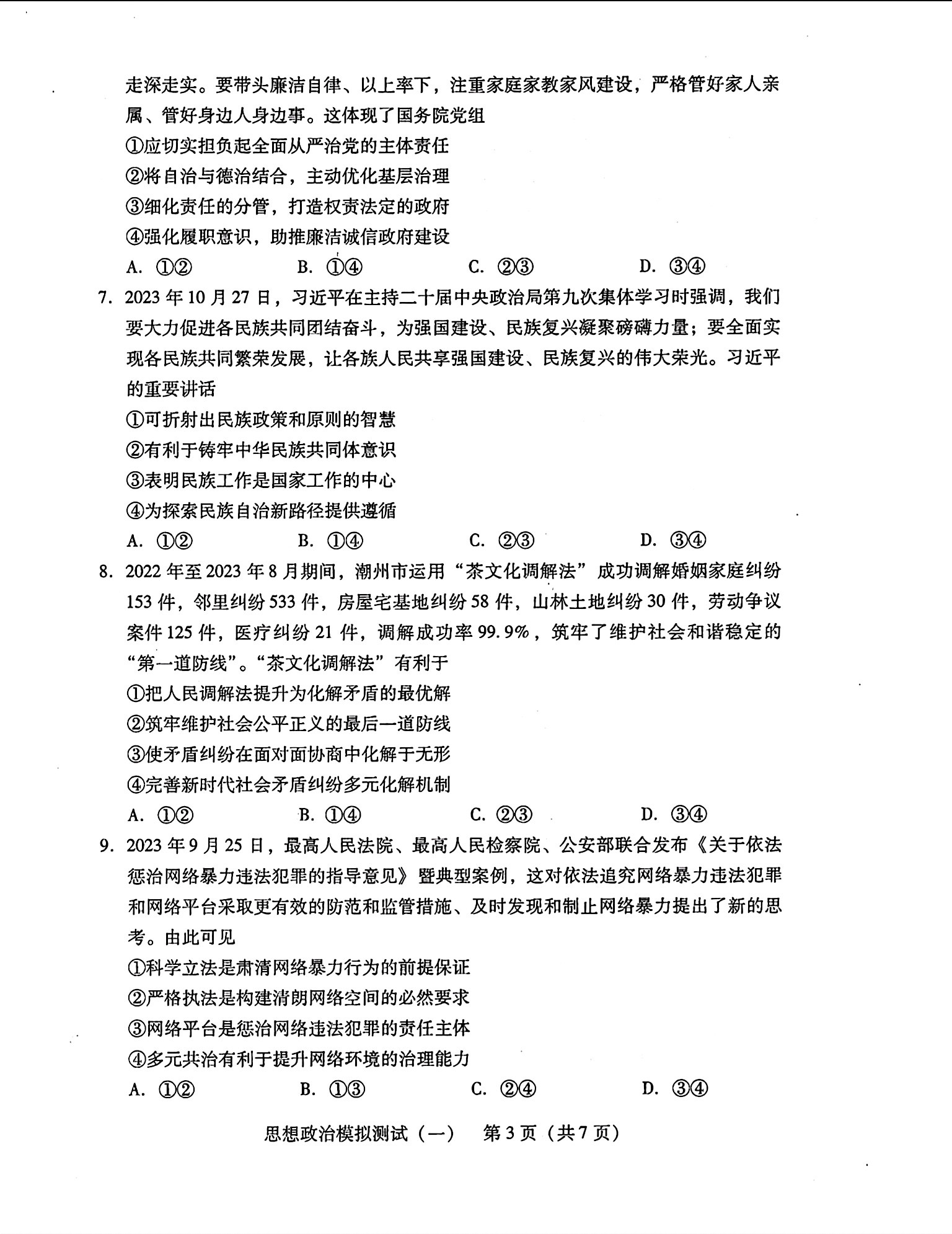
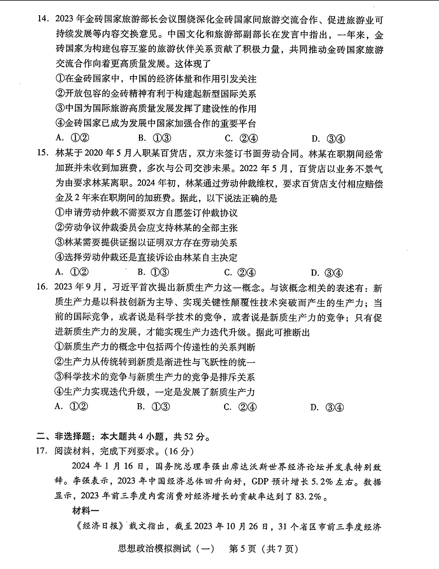
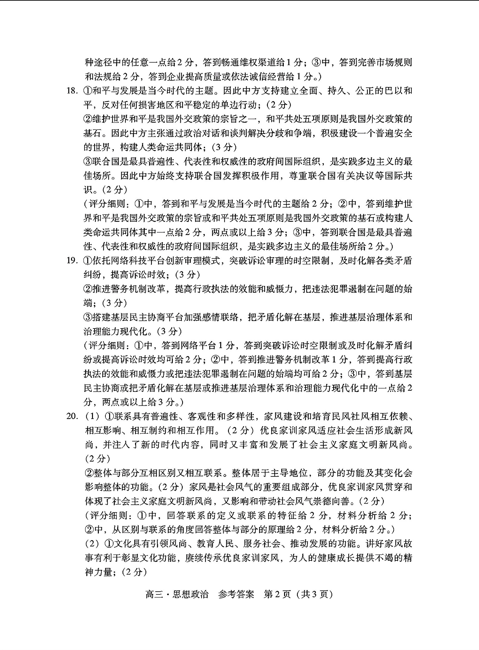
八、2024广东一模政治试卷答案










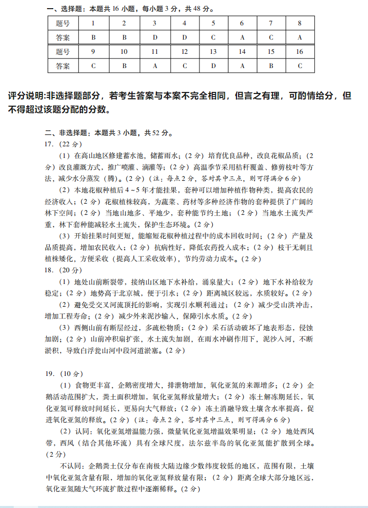
九、2024广东一模地理试卷答案







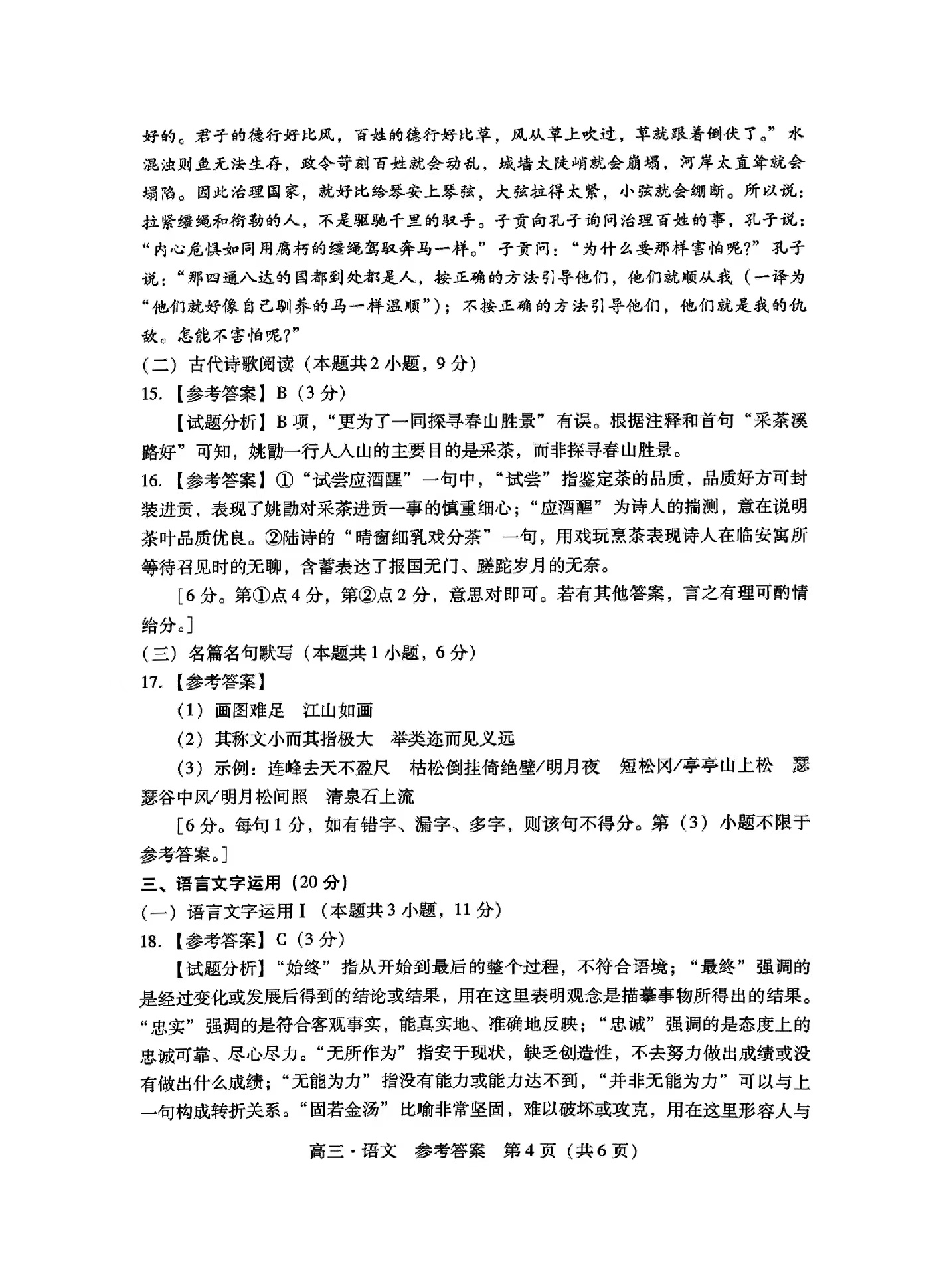
广东一模是由广东教育出版社组织的全省性的、大型联考类考试,往年有包括深圳、中山、东莞、惠州等地区考生参加,是一次与高考相近的高考实战演练。要说新高考I卷“风向标”级别的考试有哪些?广东一模必定榜上有名。距离这场超级大考还有一星期左右的时间,希望大家认真复习好好准备2024届广东一模考试。