2023届福建百师联盟高三11月联考在2022年11月23日进行,很多同学都非常想知道2023福建百师联盟高三11月联考语文试卷及答案解析,待2023福建百师联盟高三11月联考考完了语文,小编将第一时间为大家带来最新的2023福建百师联盟高三11月联考语文试卷及答案详解,供大家参考。
点击查看2023福建百师联盟高三11月联考各科答案汇总:https://www.gk100.com/read_96806.htm
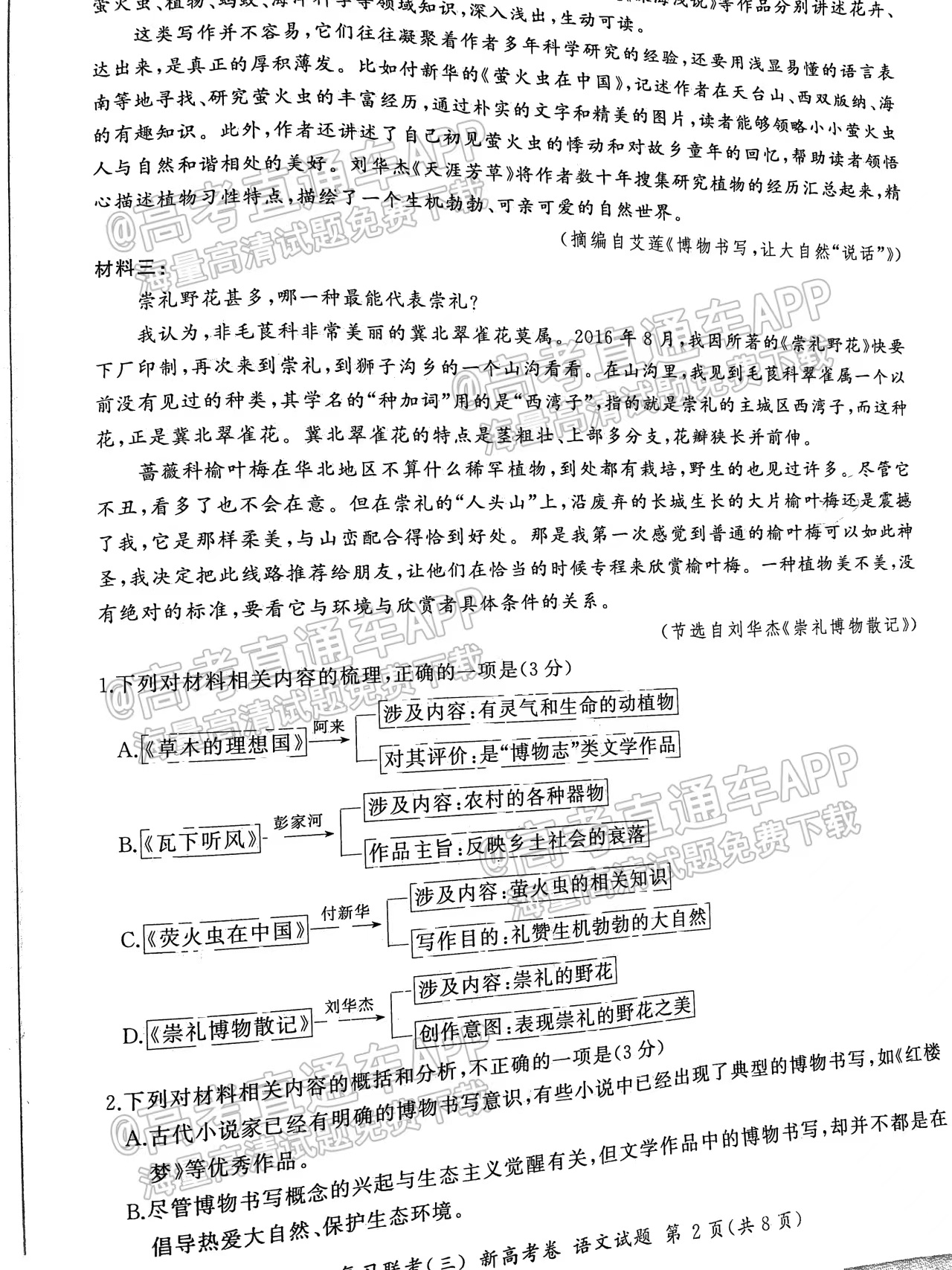
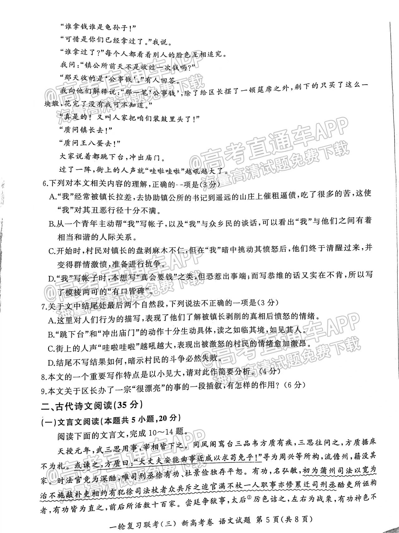
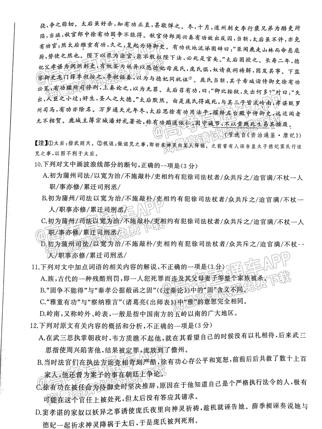
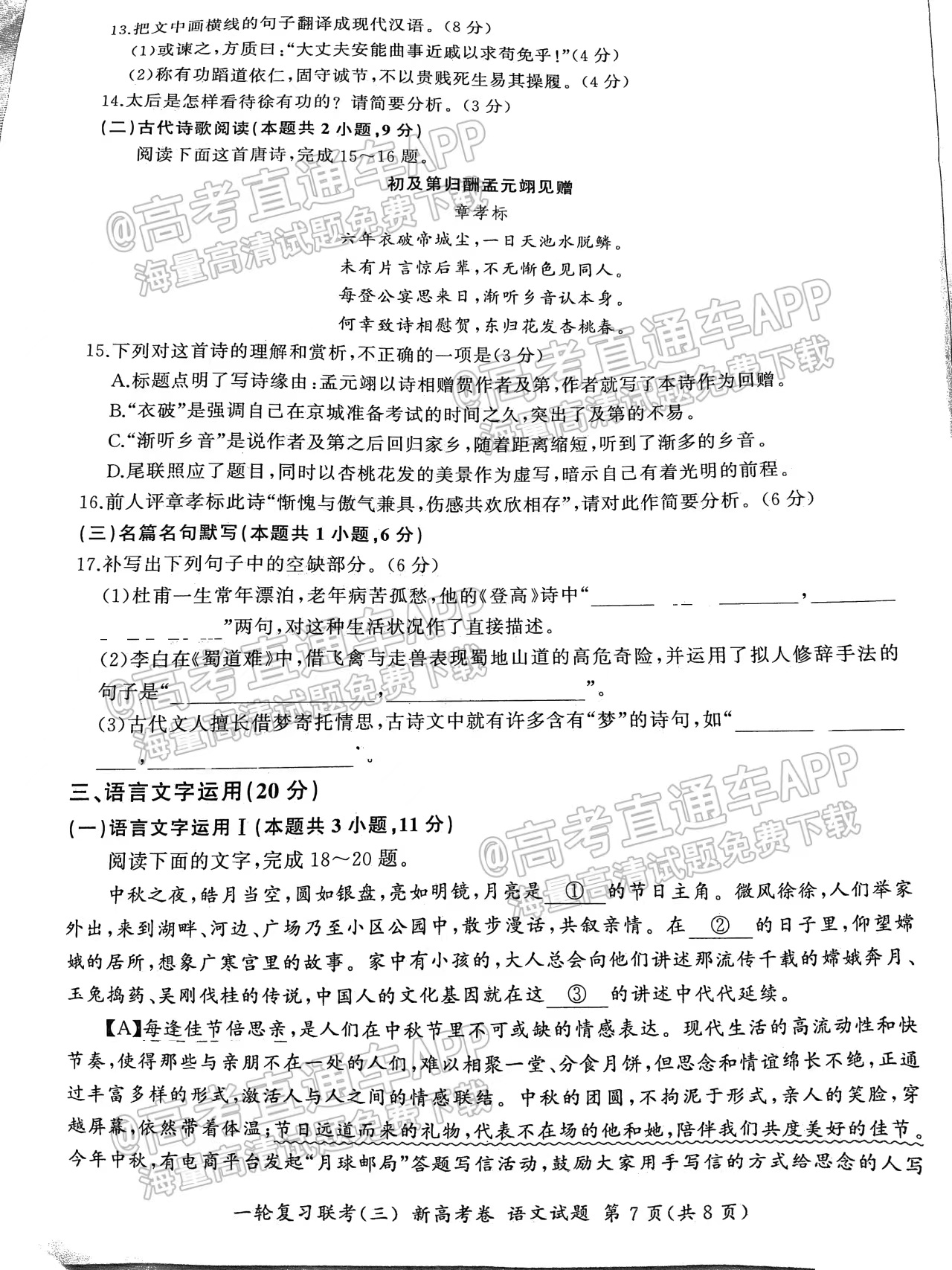
一、2023福建百师联盟高三11月联考语文试卷







二、2023福建百师联盟高三11月联考语文答案汇总
目前2023福建百师联盟高三11月联考并未公布,请同学们持续关注高考100网站,待考试结束后,小编将第一时间为大家奉上最新的试卷及答案解析。