2023届河北金太阳百校联盟高三11月联考于2022年11月24日开考,此次考试很重要。圆梦小编将为大家整理河北金太阳百校联盟高三11月联考的所有科目试卷及答案解析,本次考试主要会考到语文、数学、英语、物理、化学、生物、政治、历史、地理等9门科目,请大家持续关注高考100网站。
本文将公布2023河北金太阳百校联盟高三11月联考政治答案及试卷,希望同学们经过此次考试,能够找到自己的不足,在剩余的一百多天里,不断进步,乾坤未定,你我皆是黑马。预祝全国考生高考顺利,圆梦高考!
2023届河北金太阳百校联盟高三11月联考答案及试卷汇总: https://www.gk100.com/read_97139.htm(点击或复制链接即可查看)
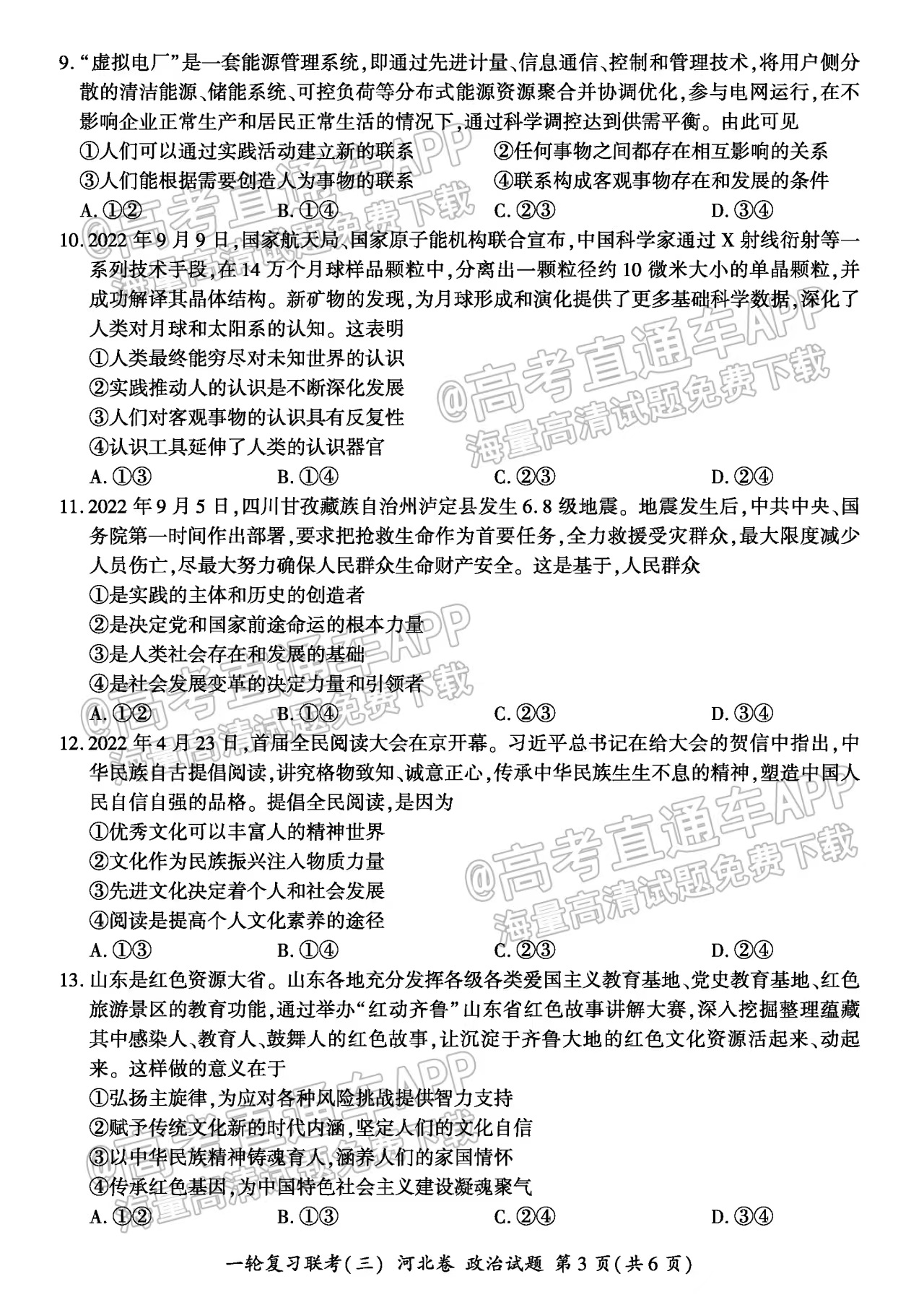
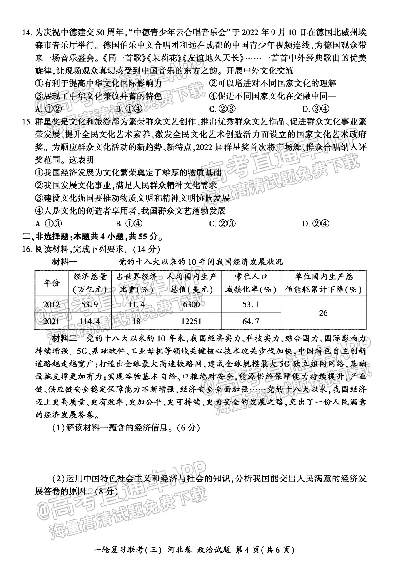
一、2023河北金太阳百校联盟高三11月联考政治试卷





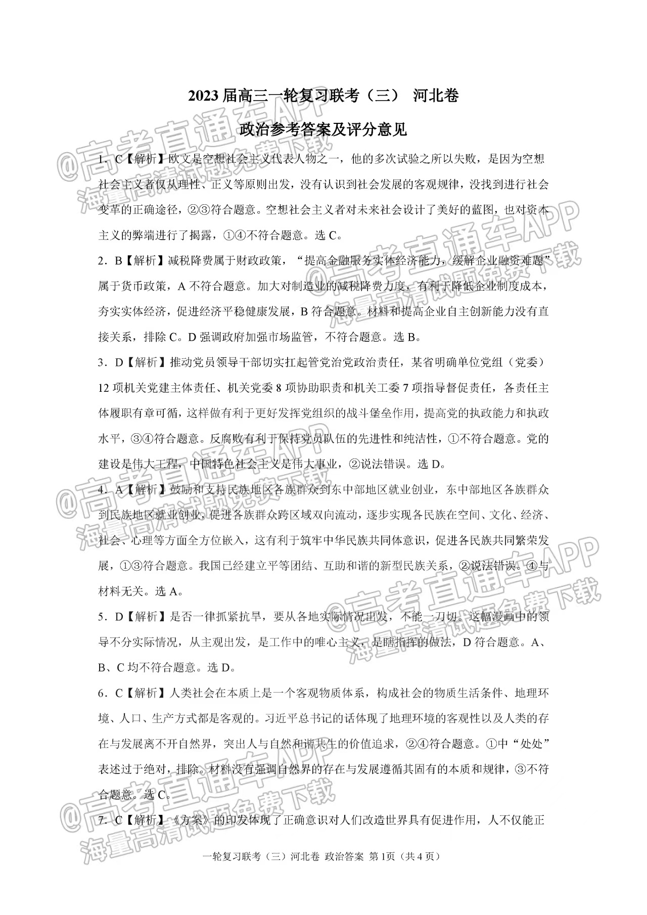
二、2023河北金太阳百校联盟高三11月联考政治答案



