浙江专科提前批学校有浙江交通职业技术学院、浙江建设职业技术学院。本期将介绍2024年在浙江省专科提前批招生的大学有哪些,分别招收什么专业。

2024年浙江省专科提前批有定向培养军士、航海类等类别的招生。本期将介绍定向培养军士在浙江的招生学校。
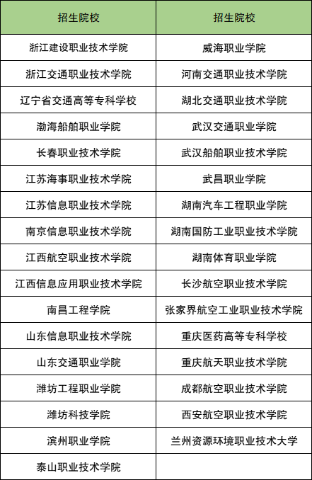
在浙江专科提前批招收定向培养军士的学校有33所,招收902人(含女军士10人)。
1、浙江交通职业技术学院招生专业有轮机工程技术,招生40人,招收单位是海军;轮机工程技术,招生15人,招收单位是陆军;航海技术招生15人,招收单位是陆军;现代通信技术招生24人,招收单位是海军;智能控制技术招生10人,招收单位是海军;航海技术招生45人,招收单位是武警;轮机工程技术招生15人,招收单位是武警;汽车检测与维修技术招生24人,招收单位是联勤保障部队。
2、浙江建设职业技术学院招生专业有地籍测绘与土地管理招生52人,招收单位是陆军;给排水工程技术招生42人,招收单位是火箭军;建筑电气工程技术技术招生14人,招收单位是火箭军;建筑工程技术招生28人,招收单位是火箭军。
3、威海职业学院招生专业有航海技术,招生9人,招收单位为武警;现代通信技术招生5人,招收单位为武警。
全部招生大学及专业如下表,各位可以在圆梦志愿APP查看2024年浙江专科提前批相关大学的高考录取情况。
浙江交通职业技术学院招生计划

浙江建设职业技术学院招生计划

威海职业学院在浙江招生计划




