2023年老高考新课标适应性测试(四省联考)将于2023年2月23日开考,本次新课标老高考适应性考试由教育部考试中心命题,吉林、黑龙江、安徽、云南四省将一起参加此次四省联考。本文将在考试结束后更新2023四省联考各科答案及试卷,包括语文、数学、英语、物理、化学、历史、政治、地理、生物等科目。
全国各省市将陆续进行高三大型模拟考试,而2023年老高考新课标适应性测试作为四个省份的大型联考,大家一定要重视起来!2023年老高考新课标适应性测试在形式和题量上接近高考,又充分考虑到新教材的特点,在很大程度上是对前一段复习内容的检测,通过模拟考试,学生在学习中的弱点和不足以及自己复习的漏洞清楚地表现出来,从而得到及时补救。本次新课标老高考适应性考试由教育部考试中心命题,含金量非常高,希望大家能认真对待
以下为2023新课标老高考适应性测试各科答案及试卷汇总:
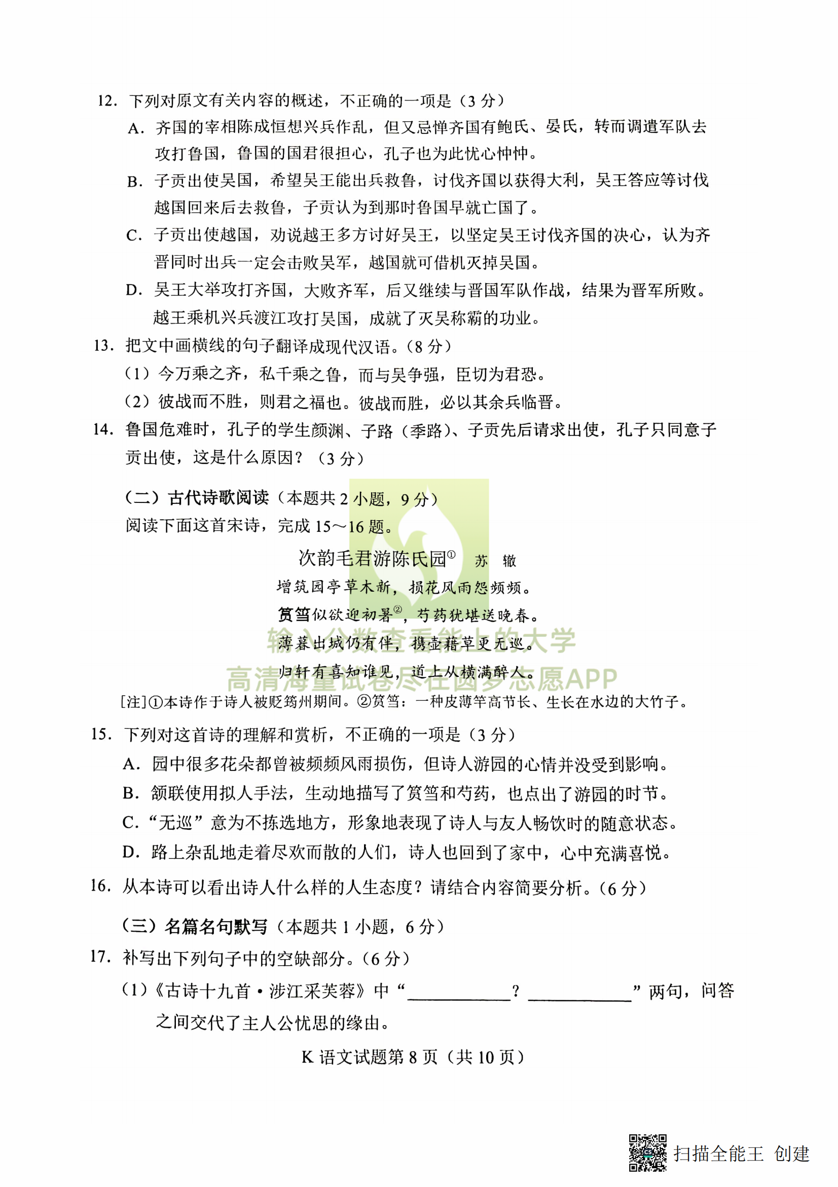
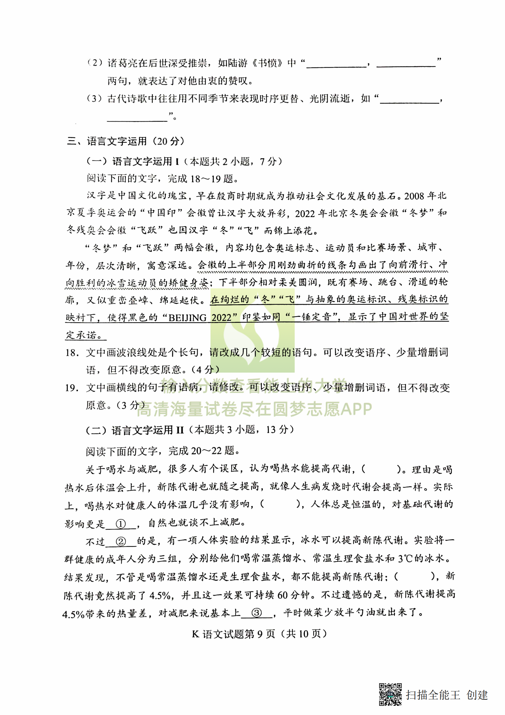
一、2023老高考新课标适应性测试语文试卷及参考答案
https://www.gk100.com/read_551619333.htm(已更新,点击查看)
二、2023老高考新课标适应性测试数学试卷及参考答案
https://www.gk100.com/read_14381188.htm(点击查看)
三、2023老高考新课标适应性测试英语试卷及参考答案
https://www.gk100.com/read_305969.htm(点击查看)
四、2023老高考新课标适应性测试文综试卷及参考答案
https://www.gk100.com/read_69045458.htm(点击查看)
五、2023老高考新课标适应性测试理综试卷及参考答案
https://www.gk100.com/read_70345729.htm(点击查看)
同时圆梦志愿还可以通过大数据分析及云计算处理,为我们科学评估所有能上的大学以及被录取的概率,方便我们后续志愿填报选择学校参考!


















