2023届皖南八校高三第一次联考将在21日开始,编辑打算用这篇文章为皖南八校的高三考生们收集整理皖南八校第一次联考英语答案及试卷信息,以下即皖南八校高三第一次联考英语考试试题及参考答案详情2023,供大家参考了解。
一、2023皖南八校高三第一次联考英语试卷及答案
1、皖南八校联考英语试卷试题信息








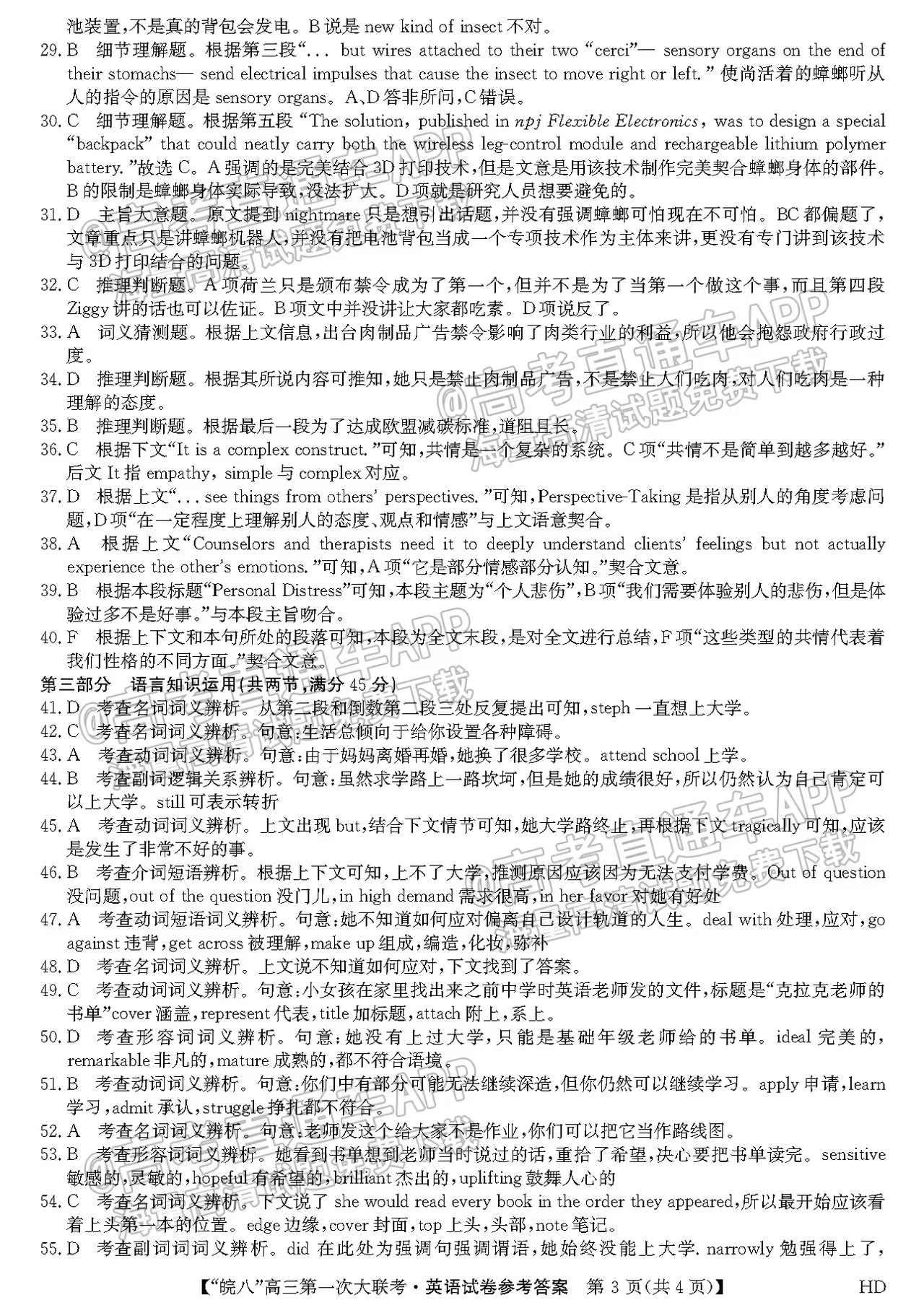
2、皖南八校联考英语答案解析详情




等皖南八校第一次联考英语考试结束后,编辑会立即对文章中关于“2023皖南八校高三第一次联考英语试卷及答案”的相关内容做更新处理,这样各位考生就可以在考后马上查看到2023届皖南高三八校联考英语开始的试题及解析啦。

除了以上关于英语的信息外,编辑在这里还一并为大家收集整理了此次联考其它科目的资料,如下,各位点击标题下方对应的网址即可跳转。
1、语文资料-2023皖南八校第一次联考语文试卷答案
2、理科数学-2023皖南八校第一次联考理数试卷答案
3、文科数学-2023皖南八校第一次联考文数试卷答案
4、英语资料-2023皖南八校第一次联考英语试卷答案
5、理科综合-2023皖南八校第一次联考理综试卷答案
6、文科综合-2023皖南八校第一次联考文综试卷答案

